HOME   LIST
‹–   –›

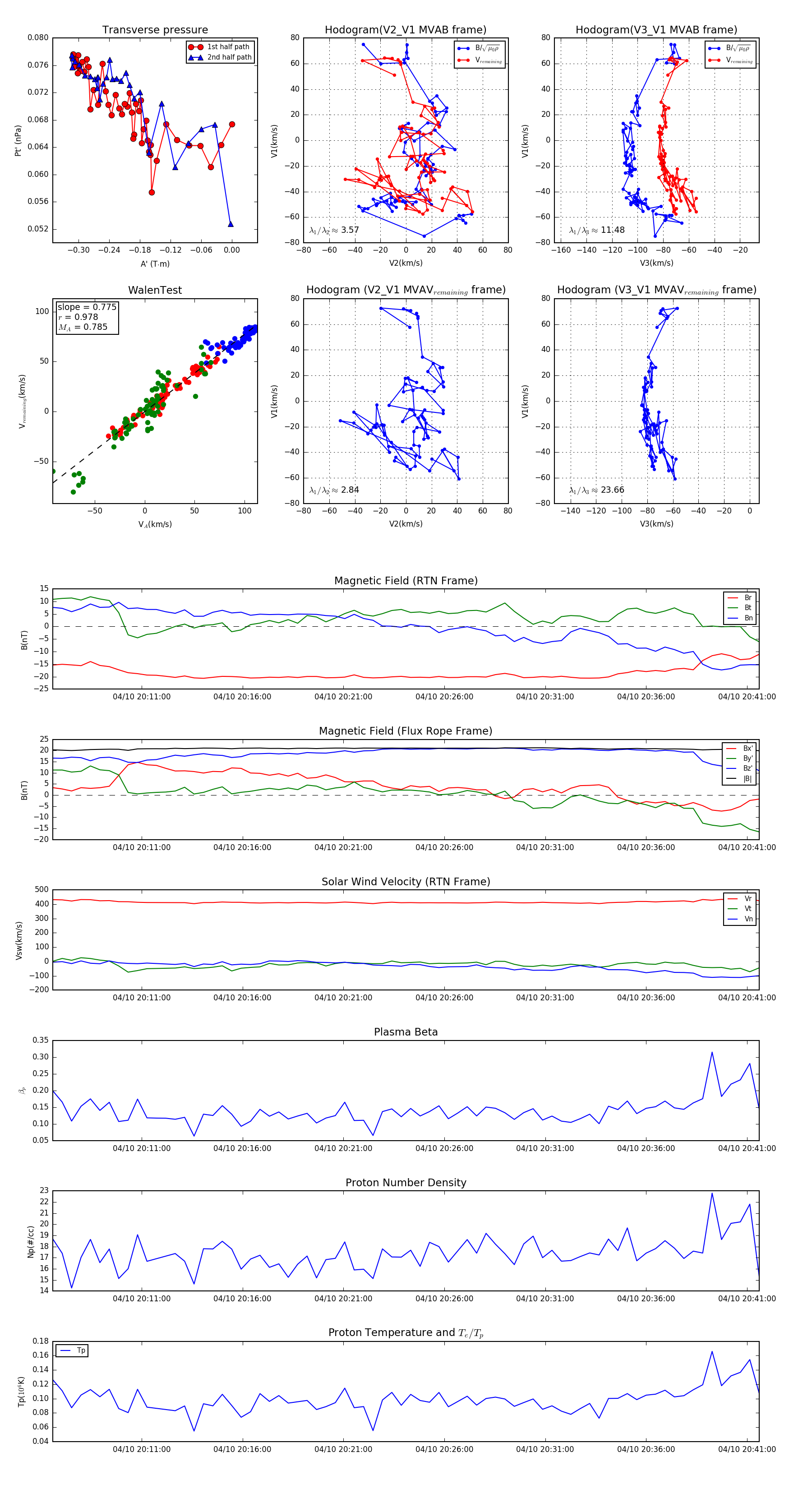
Flux Rope in 2024

Flux Rope Event 2024-04-10 20:06:36 ~ 2024-04-10 20:41:36 (2101 seconds)


plot