HOME   LIST
‹–   –›

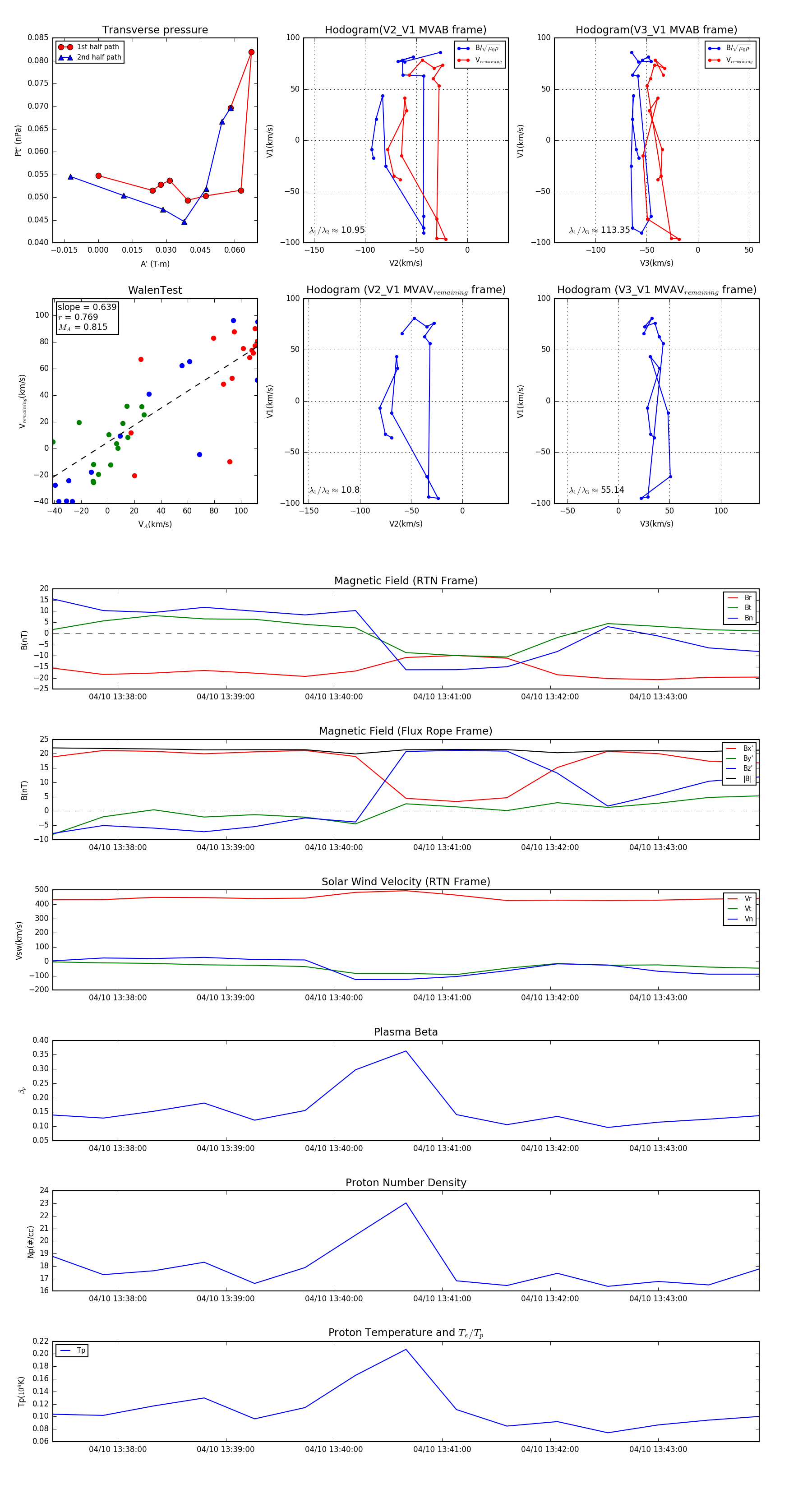
Flux Rope in 2024

Flux Rope Event 2024-04-10 13:37:24 ~ 2024-04-10 13:43:56 (393 seconds)


plot