HOME   LIST
‹–   –›

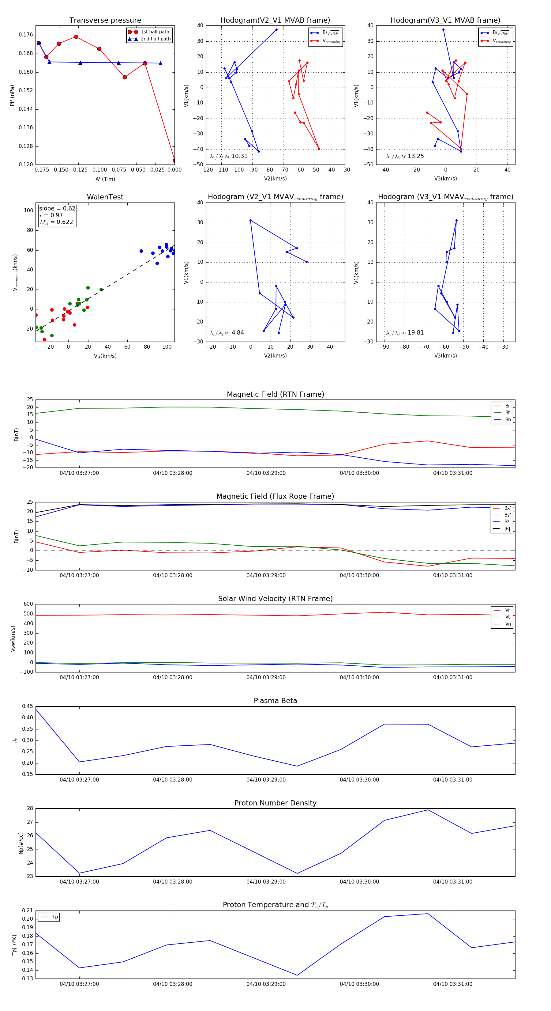
Flux Rope in 2024

Flux Rope Event 2024-04-10 03:26:32 ~ 2024-04-10 03:31:40 (309 seconds)


plot