HOME   LIST
‹–   –›

Flux Rope in 2024

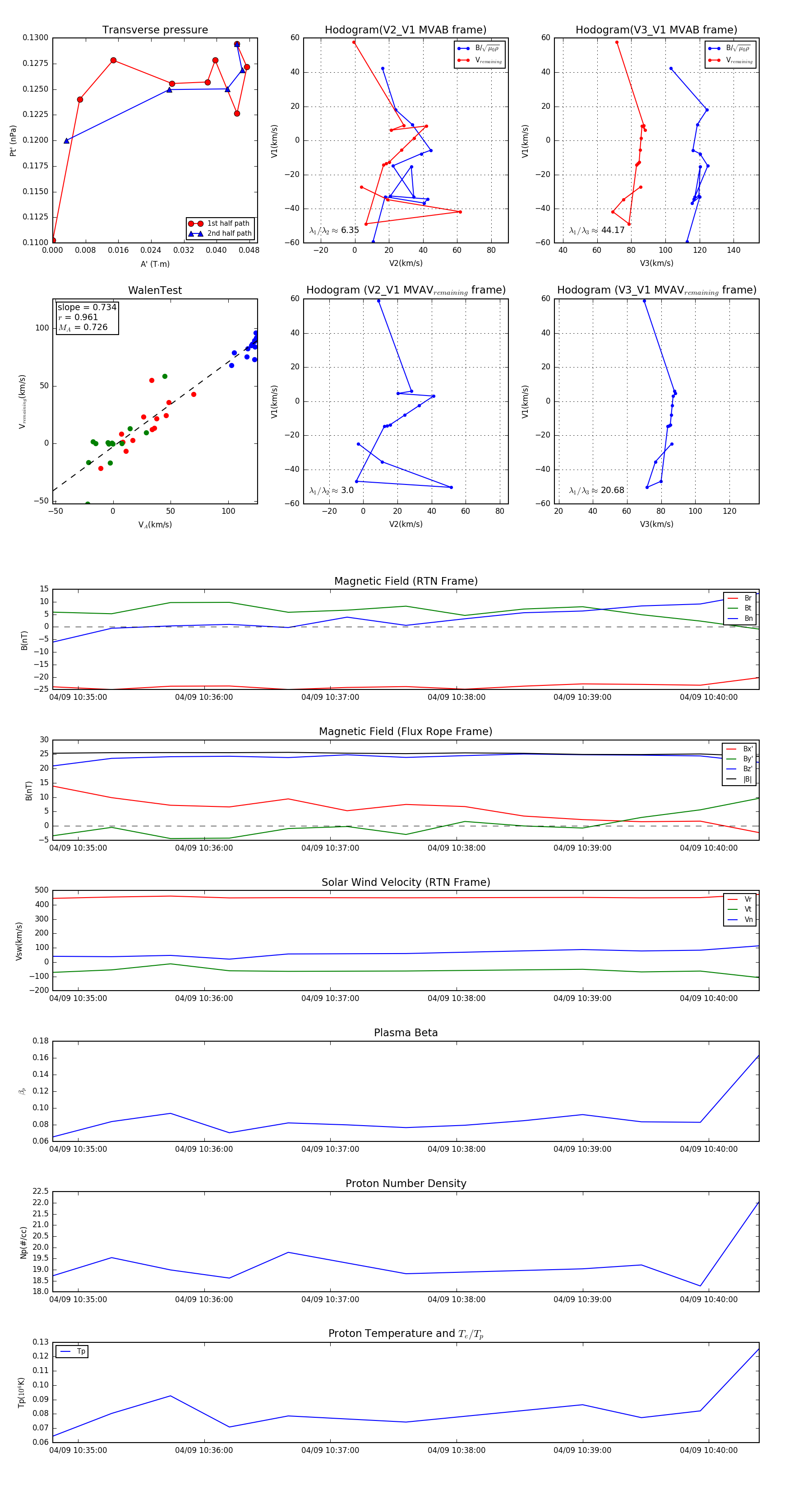
Flux Rope Event 2024-04-09 10:34:48 ~ 2024-04-09 10:40:24 (337 seconds)


plot