HOME   LIST
‹–   –›

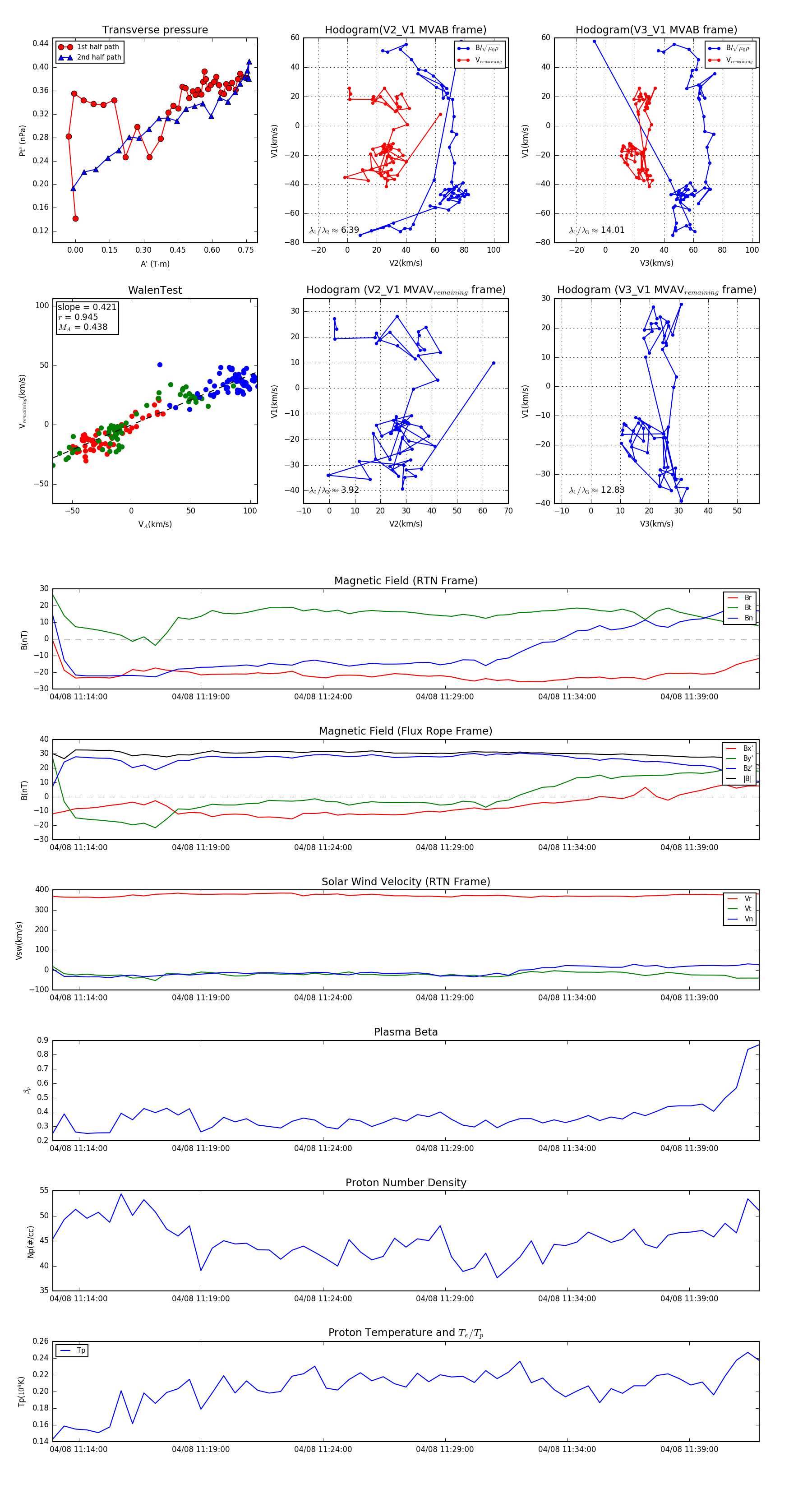
Flux Rope in 2024

Flux Rope Event 2024-04-08 11:12:56 ~ 2024-04-08 11:41:52 (1737 seconds)


plot