HOME   LIST
‹–   –›

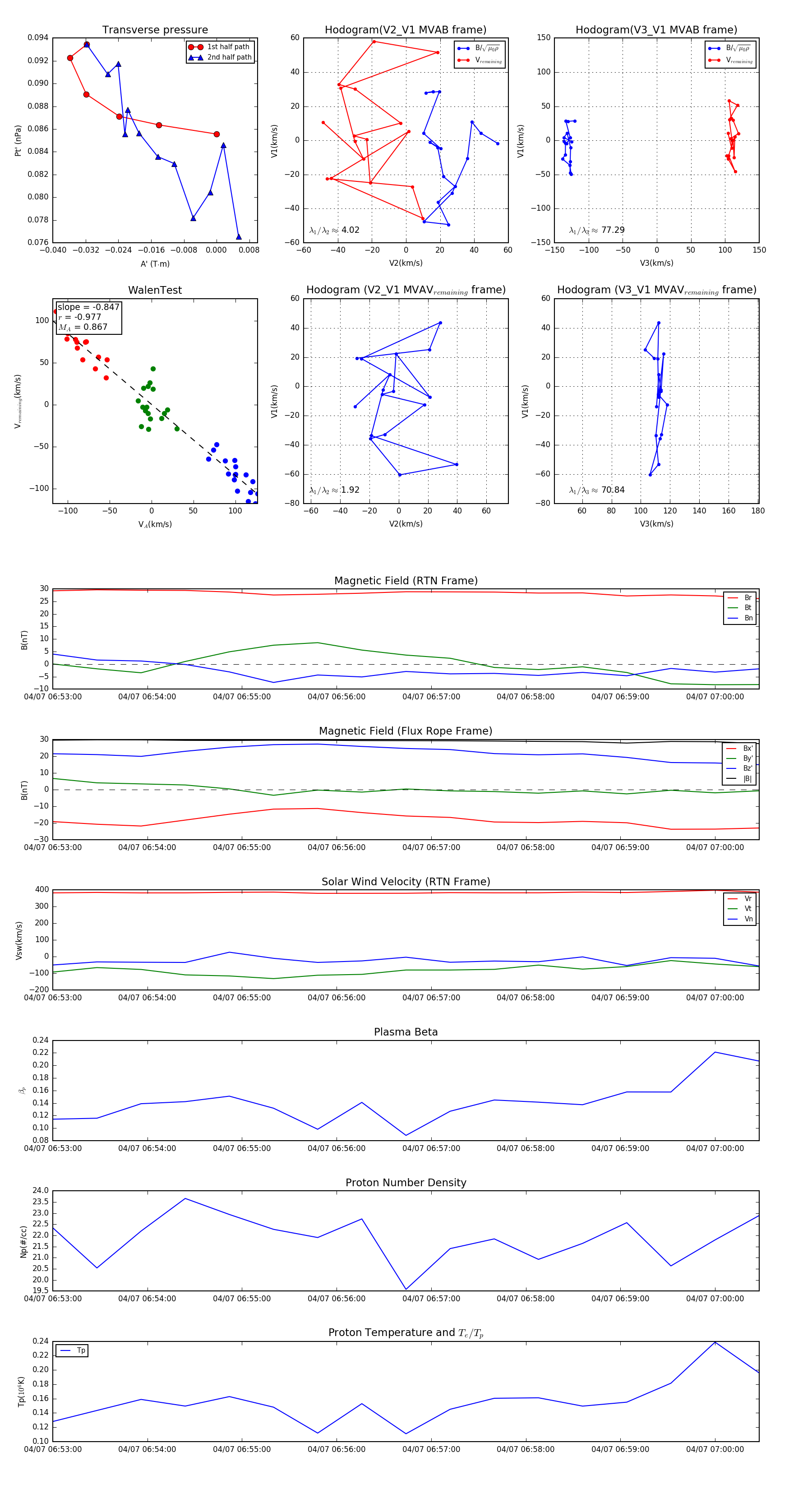
Flux Rope in 2024

Flux Rope Event 2024-04-07 06:53:00 ~ 2024-04-07 07:00:28 (449 seconds)


plot