HOME   LIST
‹–   –›

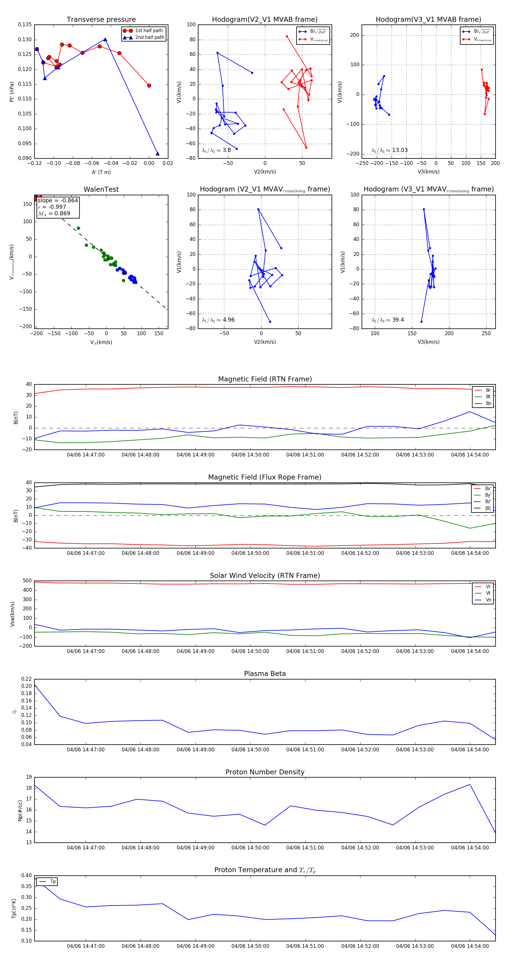
Flux Rope in 2024

Flux Rope Event 2024-04-06 14:46:04 ~ 2024-04-06 14:54:28 (505 seconds)


plot