HOME   LIST
‹–   –›

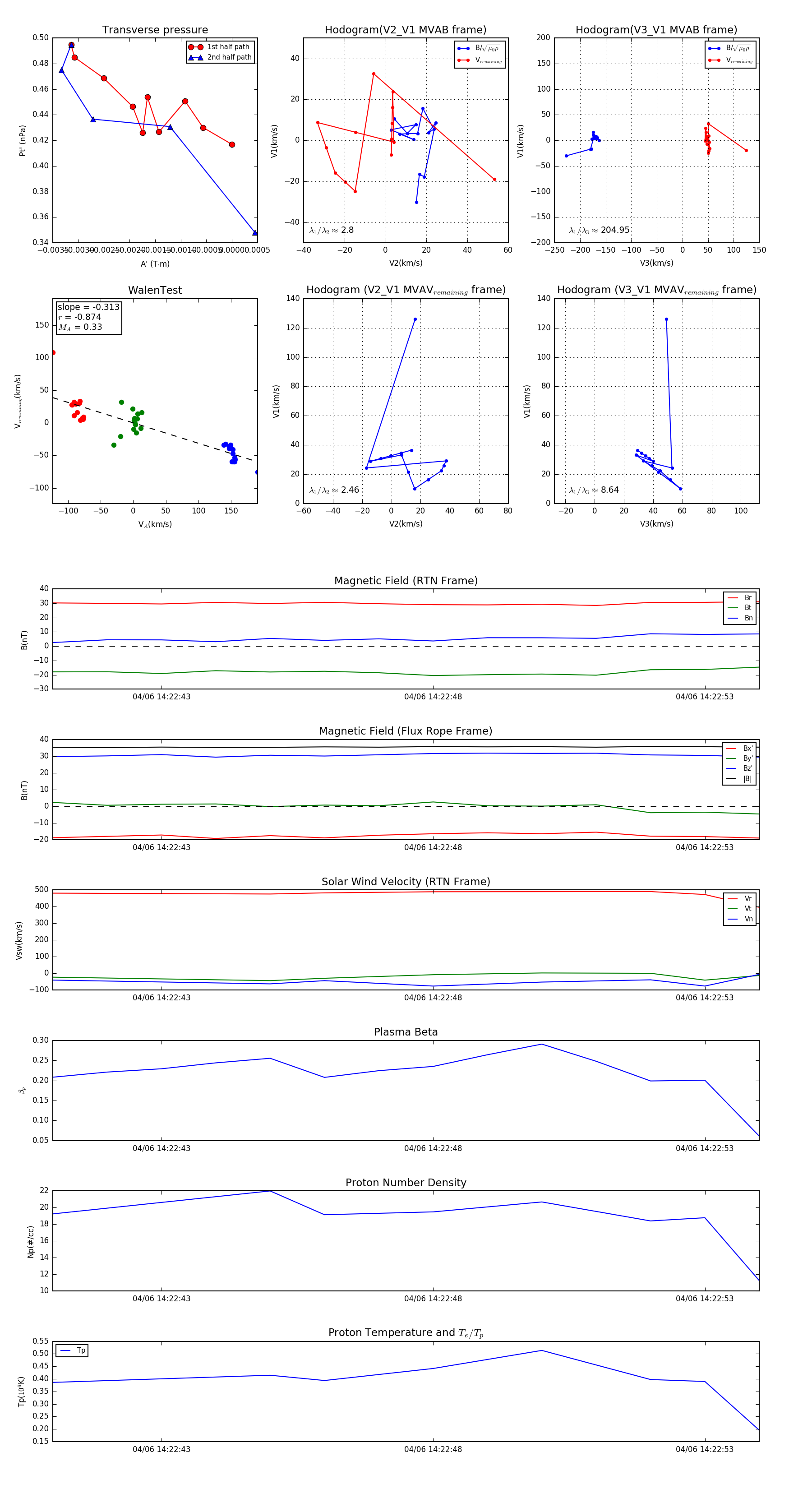
Flux Rope in 2024

Flux Rope Event 2024-04-06 14:22:41 ~ 2024-04-06 14:22:54 (14 seconds)


plot