HOME   LIST
‹–   –›

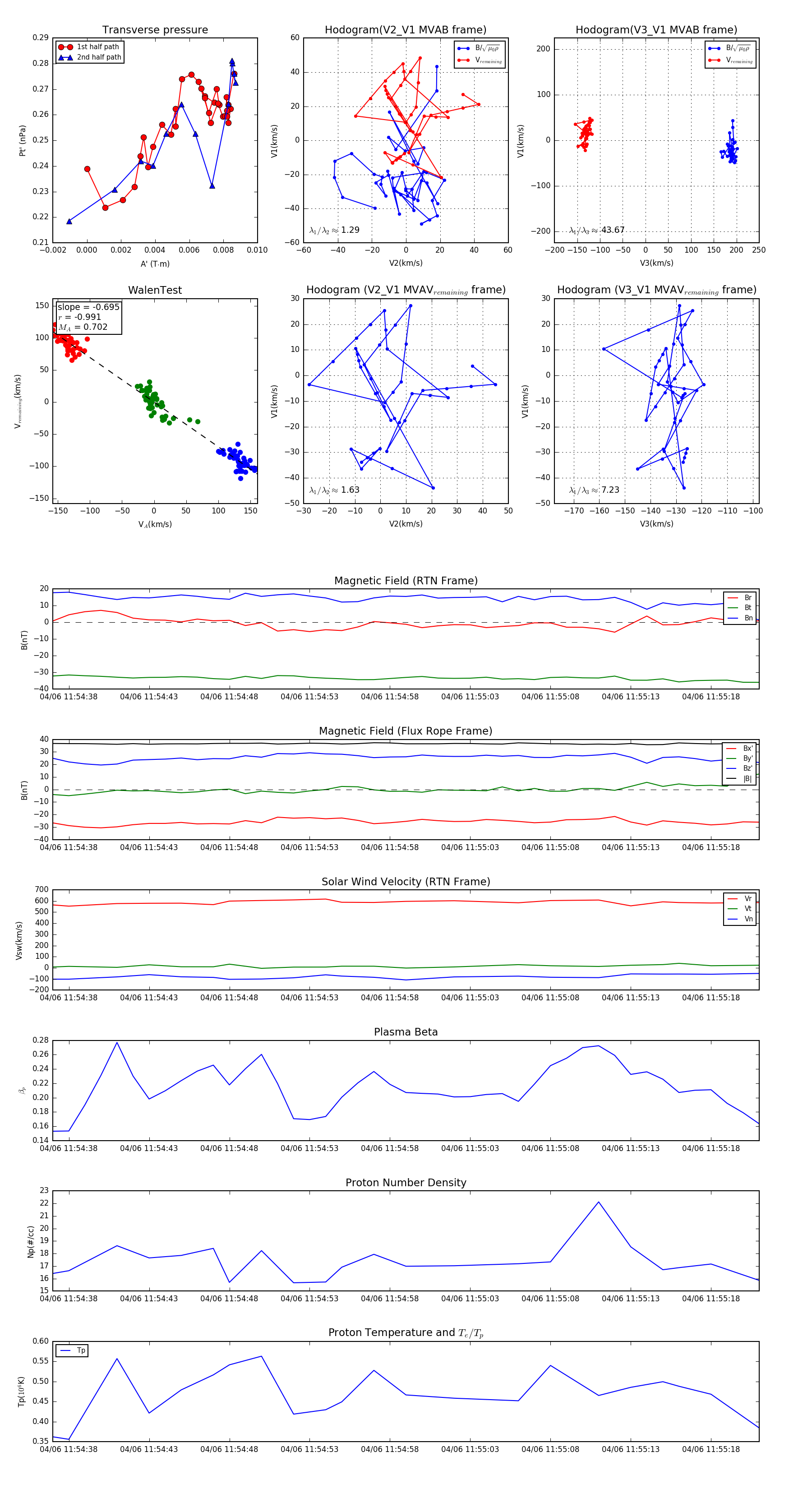
Flux Rope in 2024

Flux Rope Event 2024-04-06 11:54:37 ~ 2024-04-06 11:55:21 (45 seconds)


plot