HOME   LIST
‹–   –›

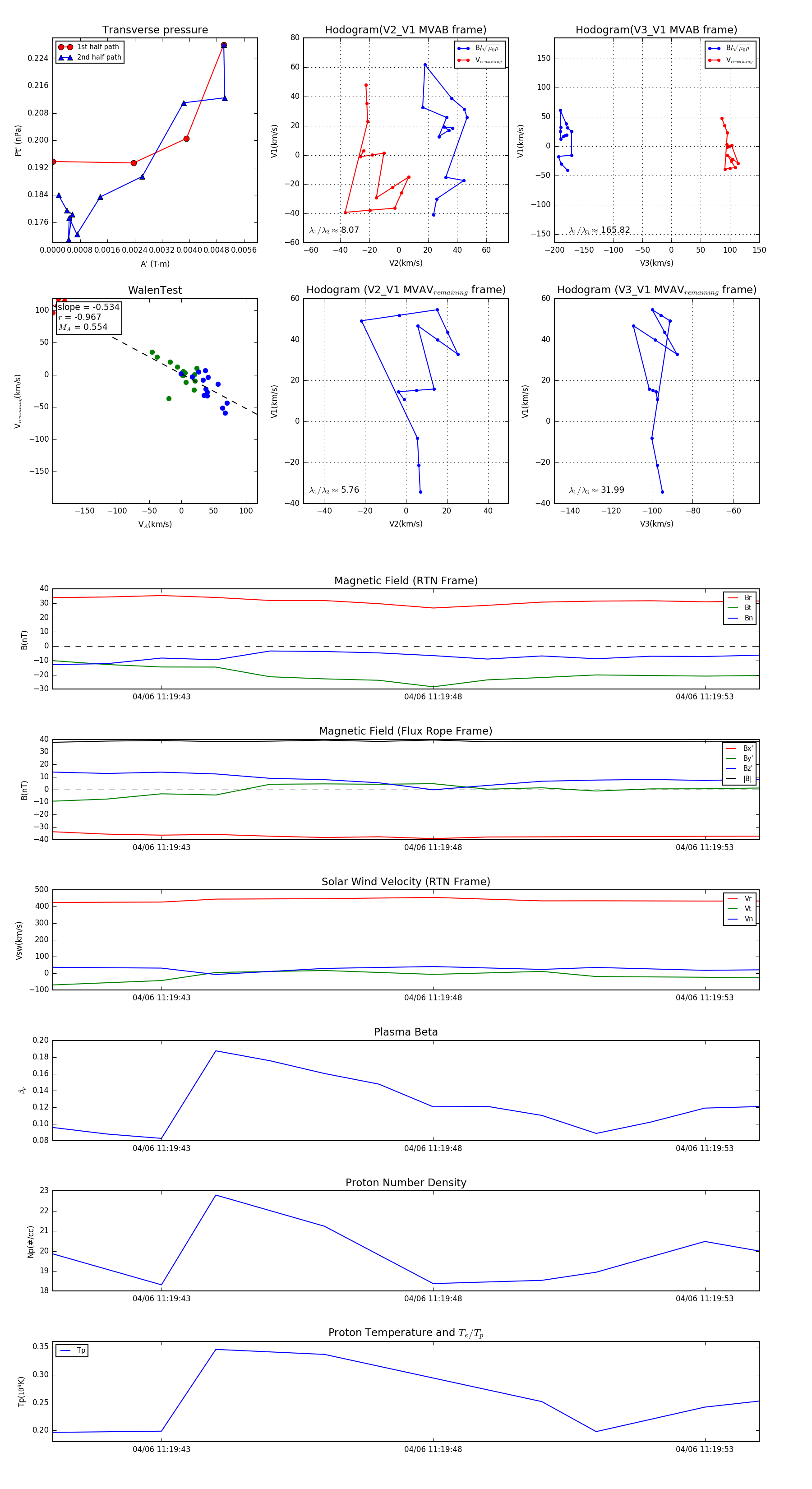
Flux Rope in 2024

Flux Rope Event 2024-04-06 11:19:41 ~ 2024-04-06 11:19:54 (14 seconds)


plot