HOME   LIST
‹–   –›

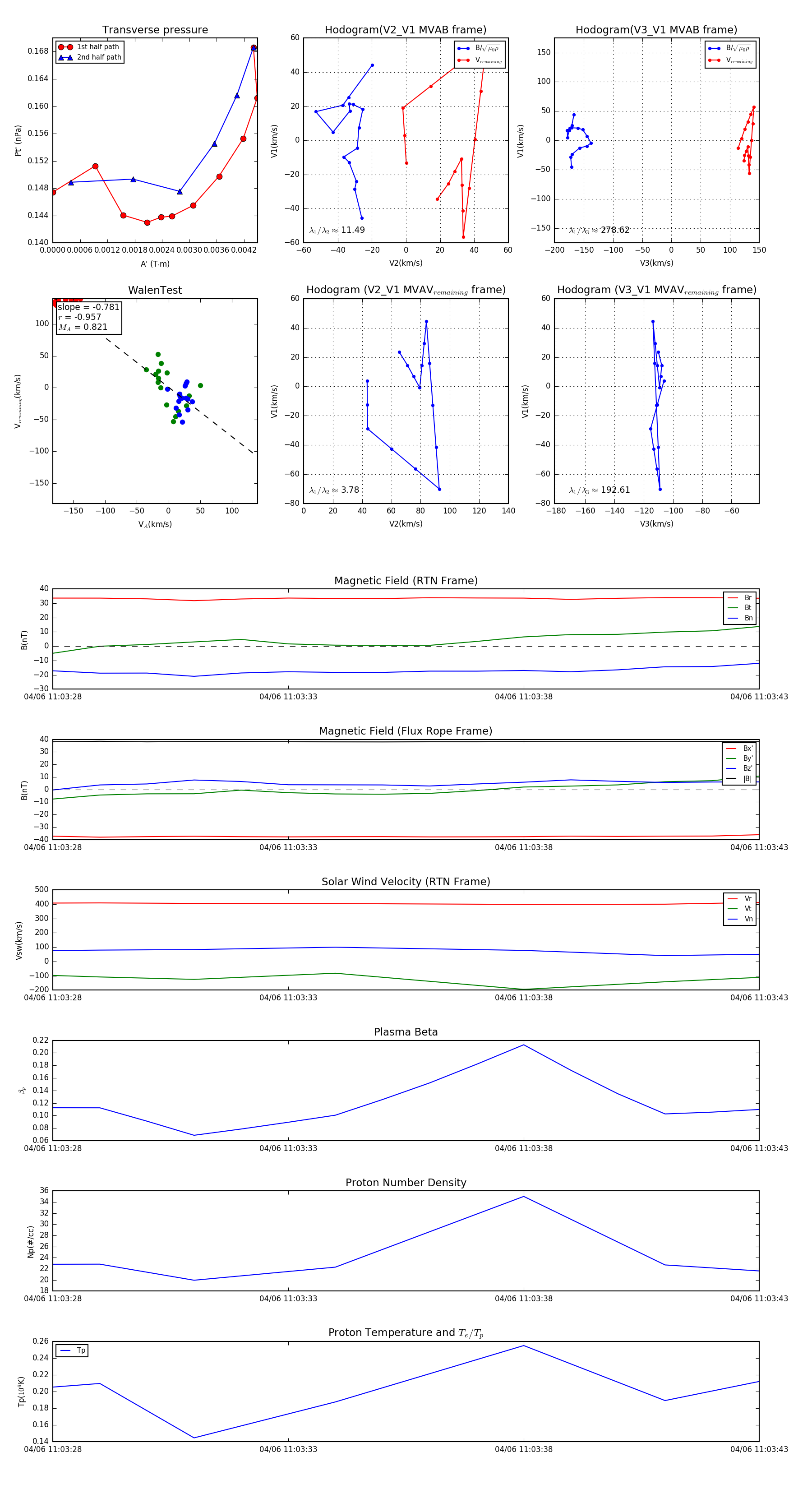
Flux Rope in 2024

Flux Rope Event 2024-04-06 11:03:28 ~ 2024-04-06 11:03:43 (16 seconds)


plot