HOME   LIST
‹–   –›

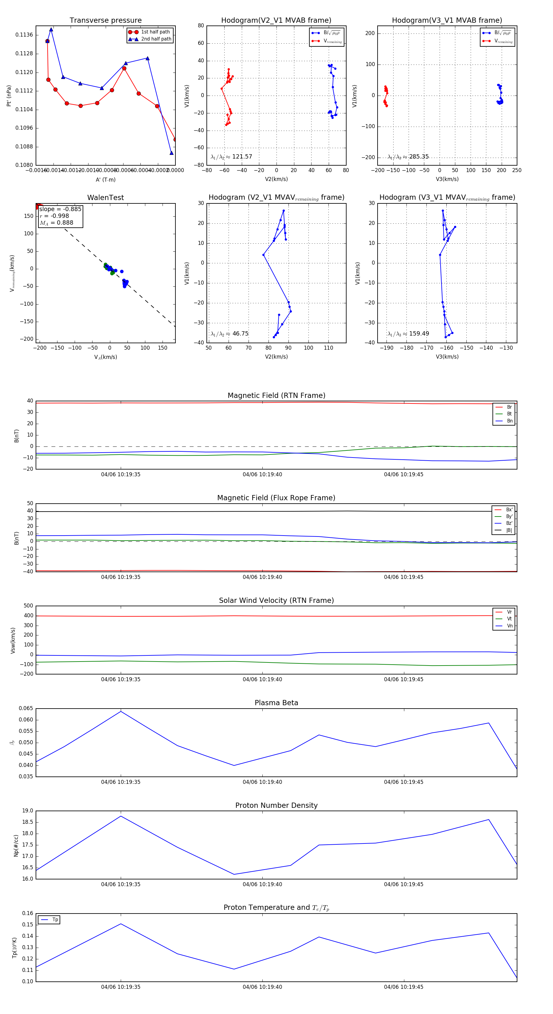
Flux Rope in 2024

Flux Rope Event 2024-04-06 10:19:32 ~ 2024-04-06 10:19:49 (18 seconds)


plot