HOME   LIST
‹–   –›

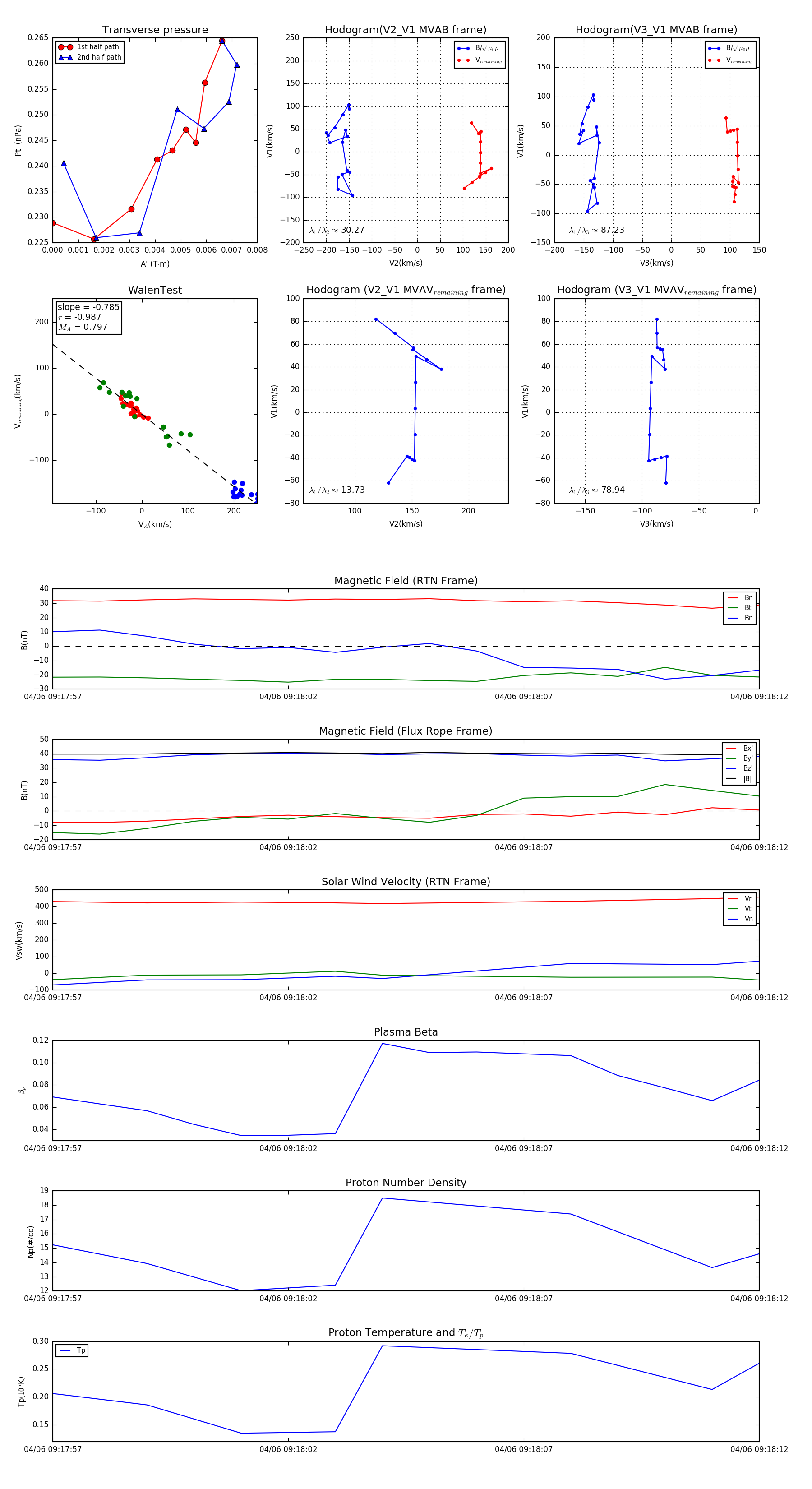
Flux Rope in 2024

Flux Rope Event 2024-04-06 09:17:57 ~ 2024-04-06 09:18:12 (16 seconds)


plot