HOME   LIST
‹–   –›

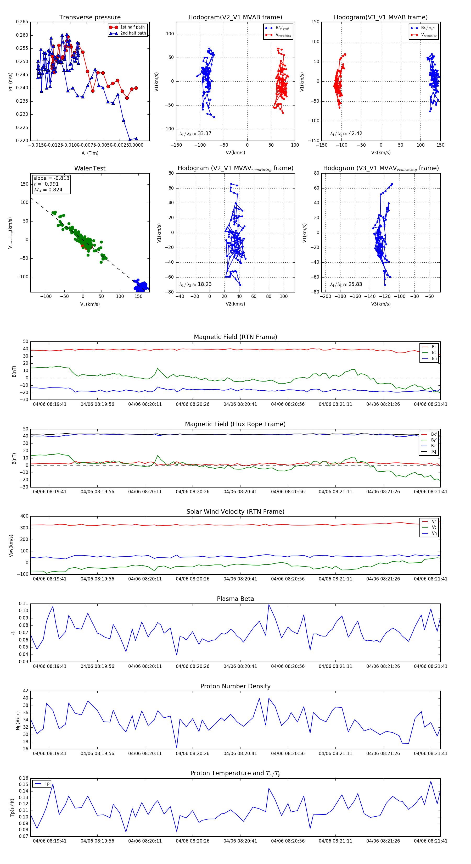
Flux Rope in 2024

Flux Rope Event 2024-04-06 08:19:35 ~ 2024-04-06 08:21:44 (130 seconds)


plot