HOME   LIST
‹–   –›

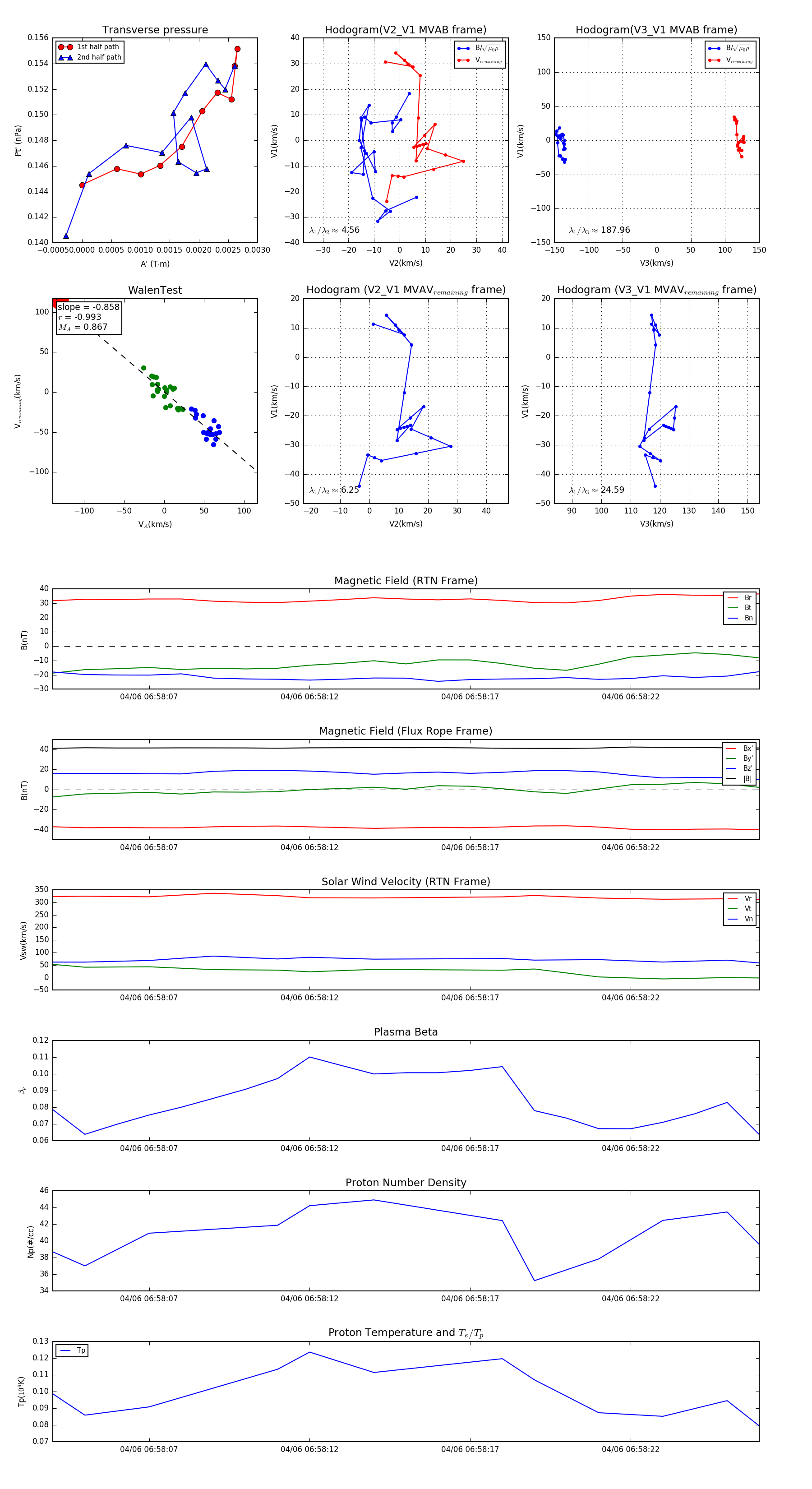
Flux Rope in 2024

Flux Rope Event 2024-04-06 06:58:04 ~ 2024-04-06 06:58:26 (23 seconds)


plot