HOME   LIST
‹–   –›

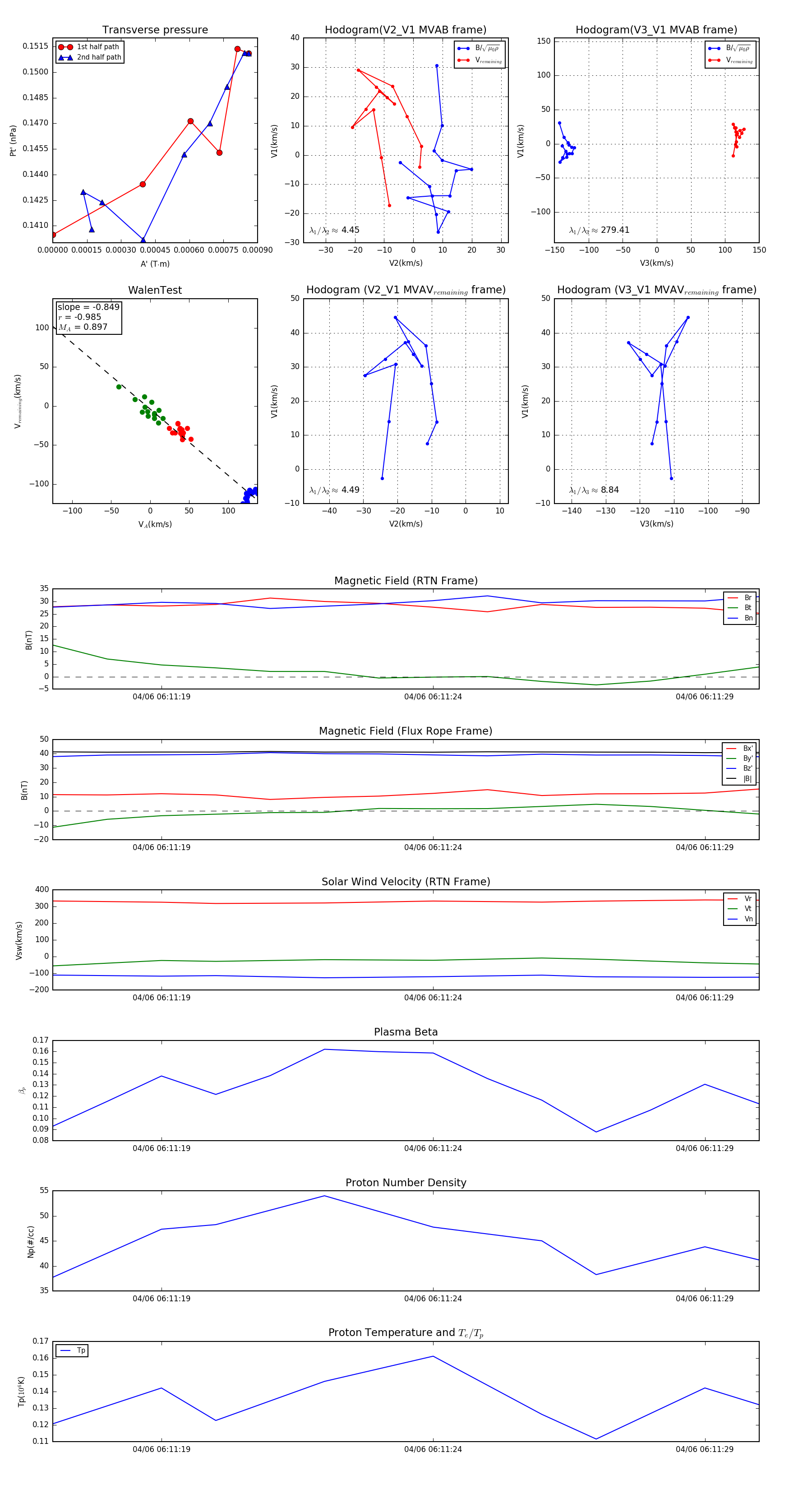
Flux Rope in 2024

Flux Rope Event 2024-04-06 06:11:17 ~ 2024-04-06 06:11:30 (14 seconds)


plot