HOME   LIST
‹–   –›

Flux Rope in 2024

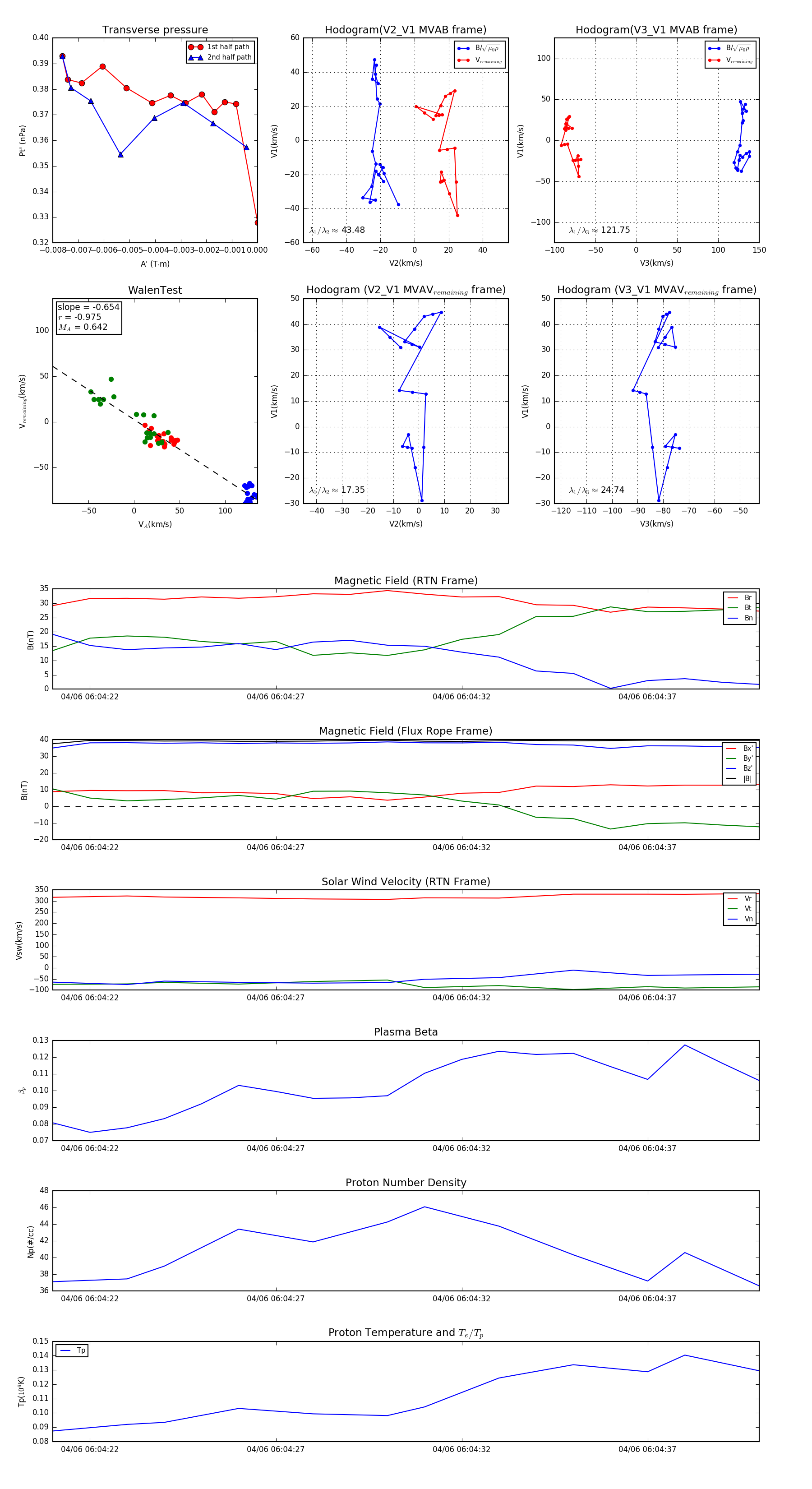
Flux Rope Event 2024-04-06 06:04:21 ~ 2024-04-06 06:04:40 (20 seconds)


plot