HOME   LIST
‹–   –›

Flux Rope in 2024

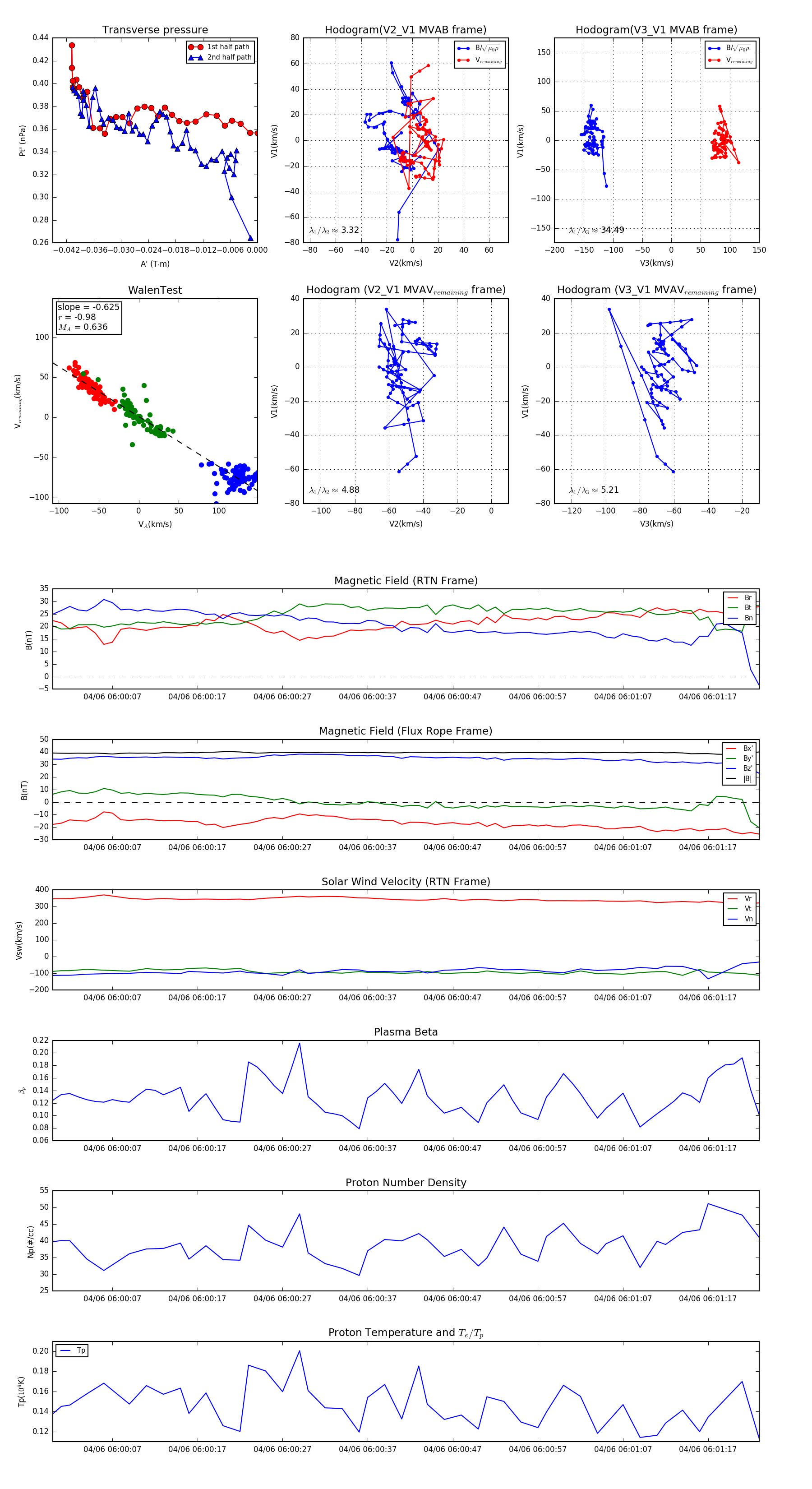
Flux Rope Event 2024-04-06 06:00:00 ~ 2024-04-06 06:01:23 (84 seconds)


plot