HOME   LIST
‹–   –›

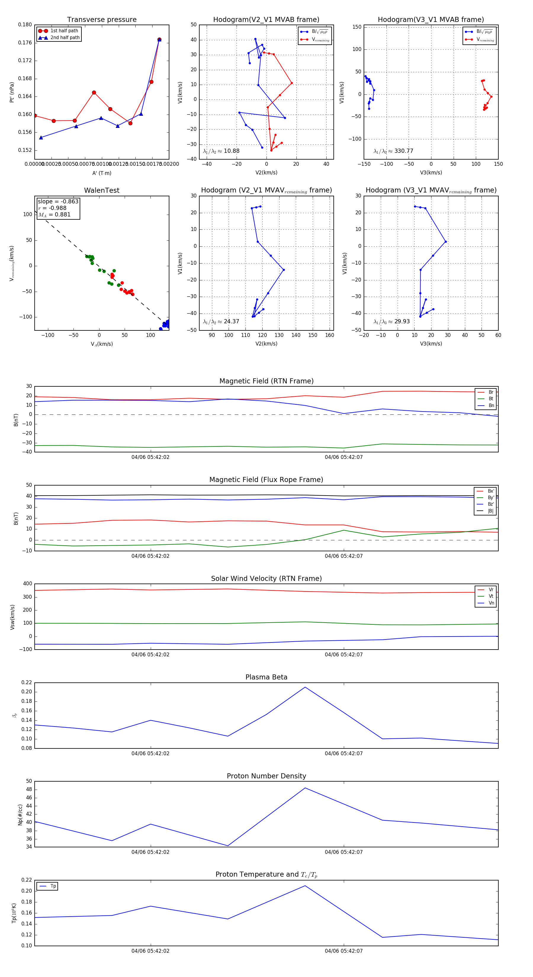
Flux Rope in 2024

Flux Rope Event 2024-04-06 05:41:59 ~ 2024-04-06 05:42:11 (13 seconds)


plot