HOME   LIST
‹–   –›

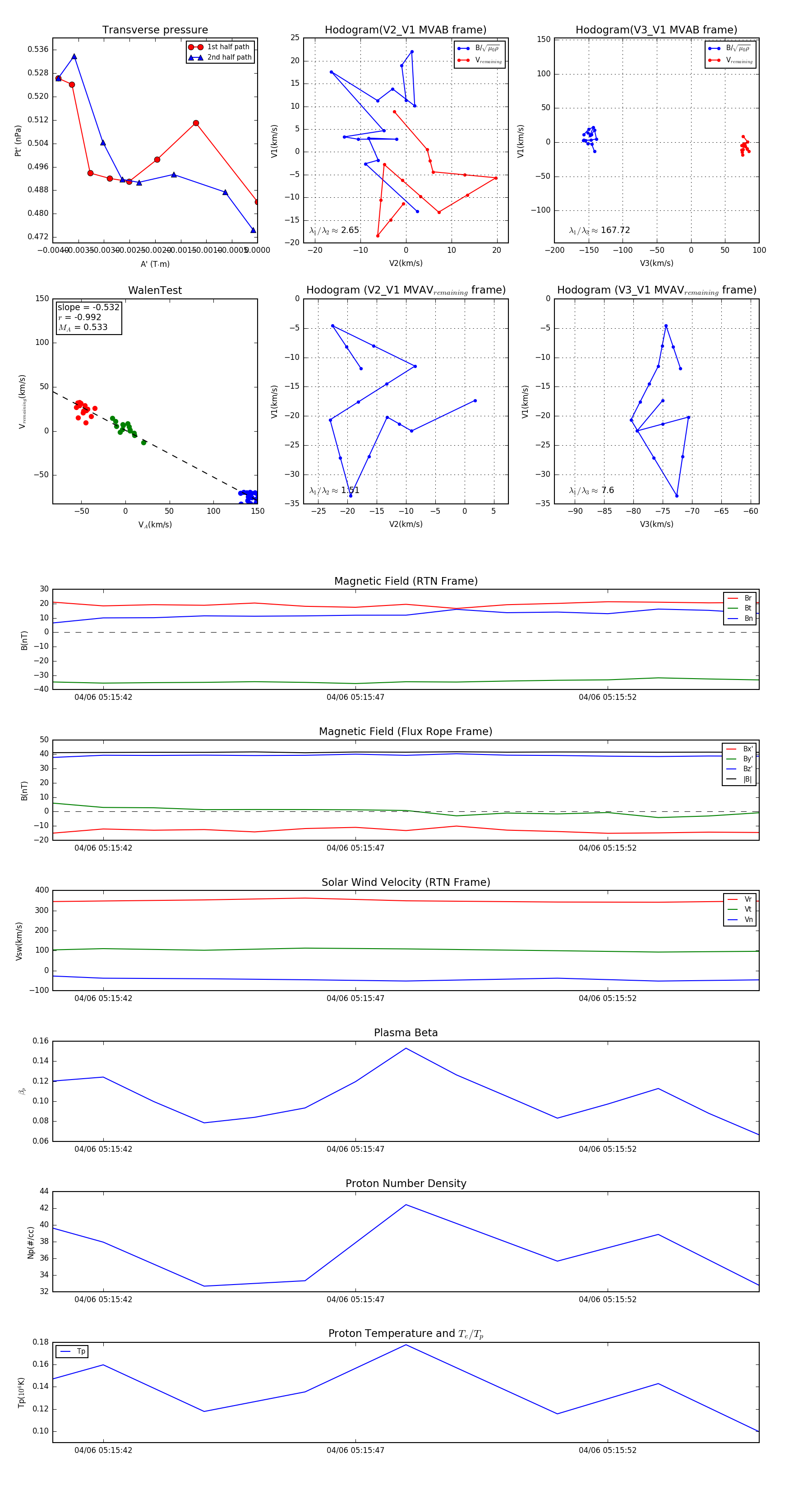
Flux Rope in 2024

Flux Rope Event 2024-04-06 05:15:41 ~ 2024-04-06 05:15:55 (15 seconds)


plot