HOME   LIST
‹–   –›

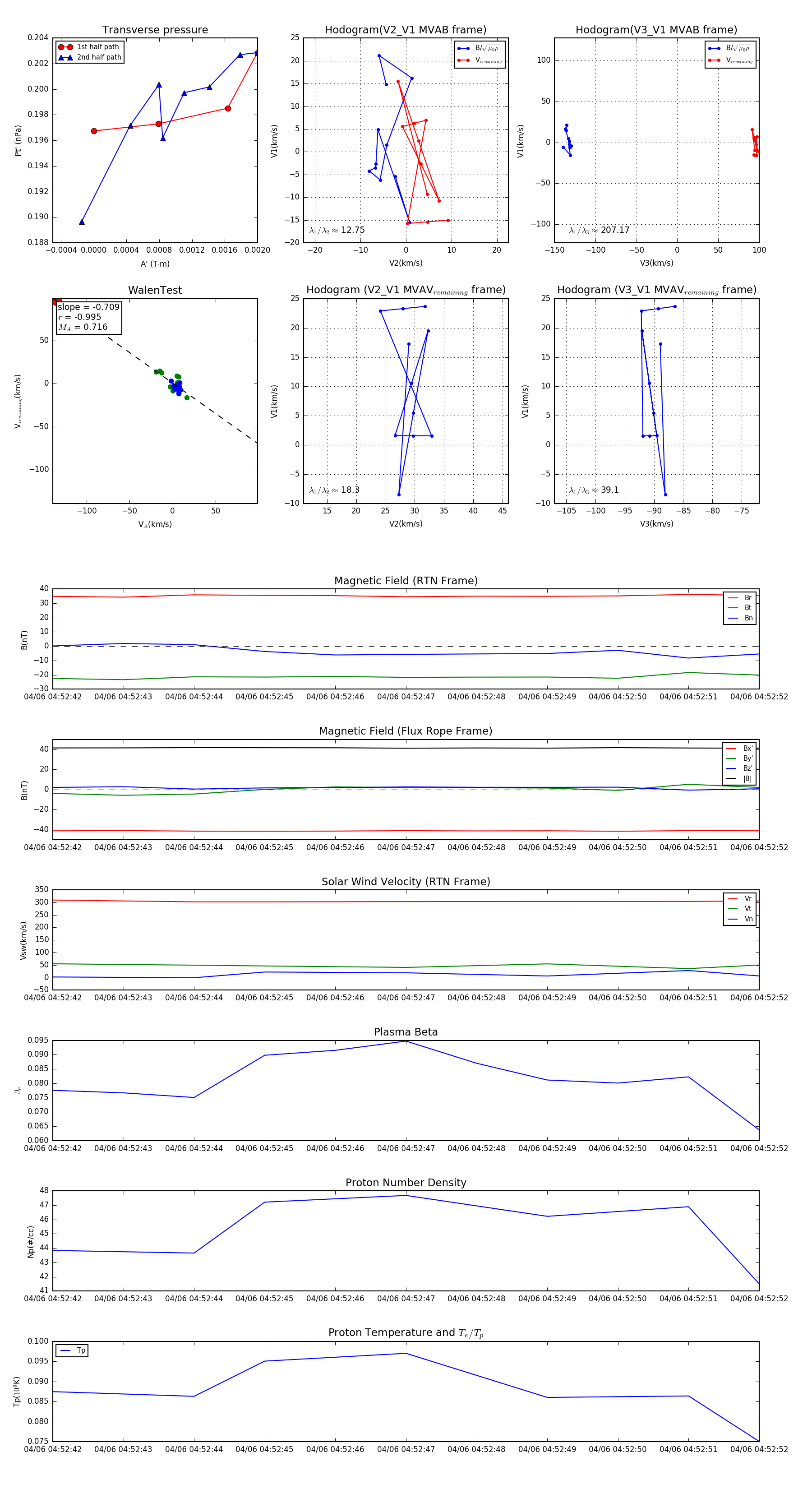
Flux Rope in 2024

Flux Rope Event 2024-04-06 04:52:42 ~ 2024-04-06 04:52:52 (11 seconds)


plot