HOME   LIST
‹–   –›

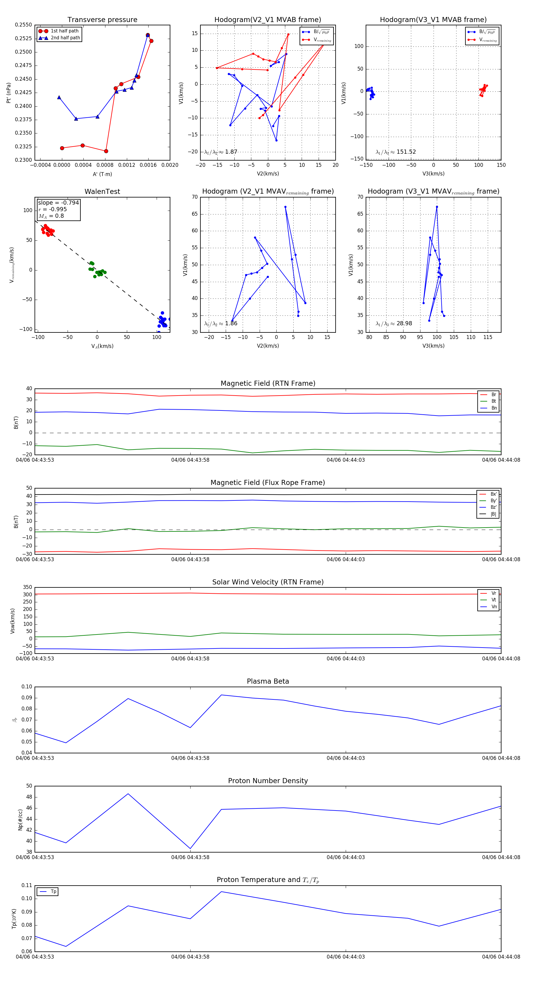
Flux Rope in 2024

Flux Rope Event 2024-04-06 04:43:53 ~ 2024-04-06 04:44:08 (16 seconds)


plot