HOME   LIST
‹–   –›

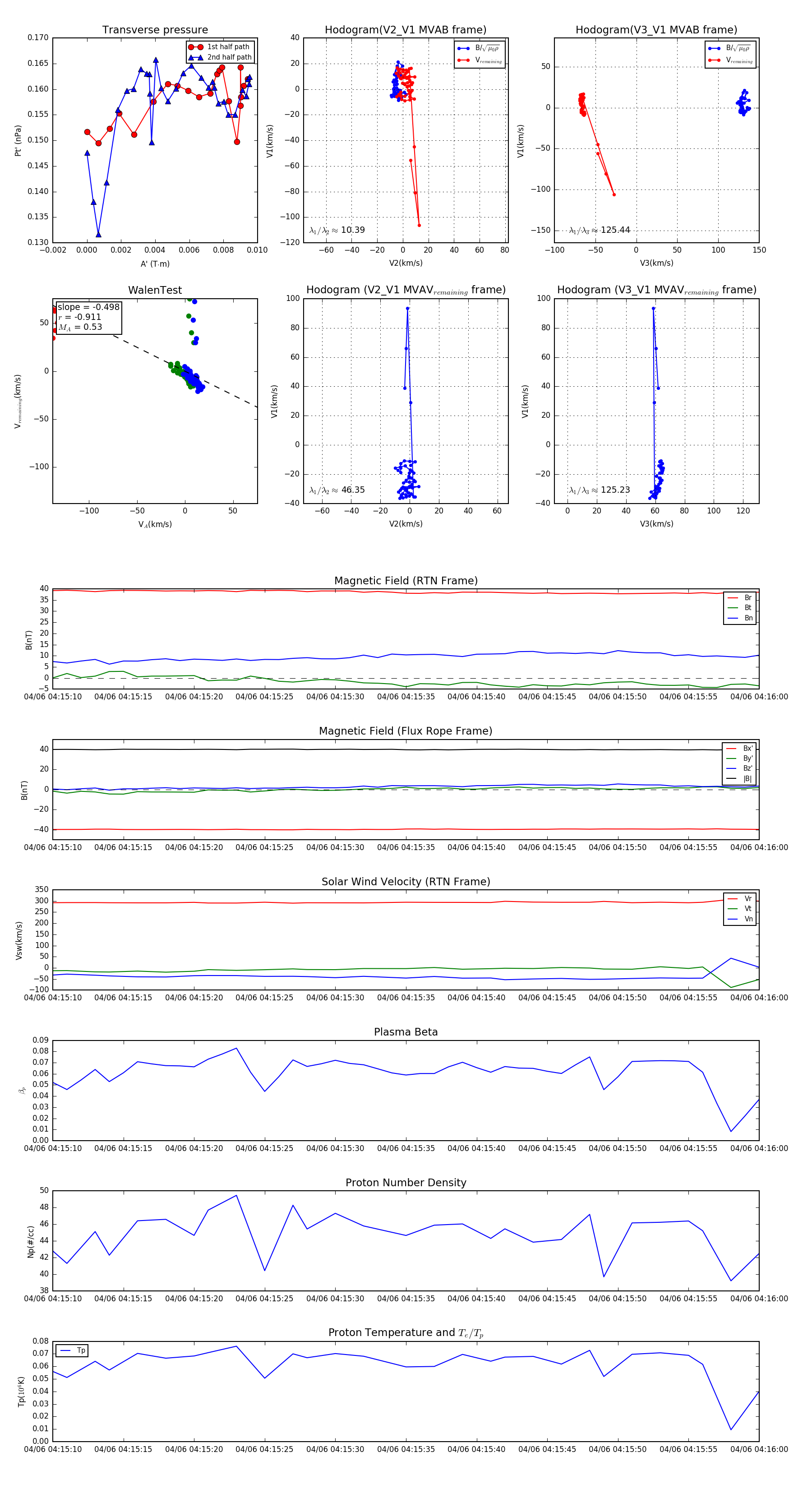
Flux Rope in 2024

Flux Rope Event 2024-04-06 04:15:10 ~ 2024-04-06 04:16:00 (51 seconds)


plot