HOME   LIST
‹–   –›

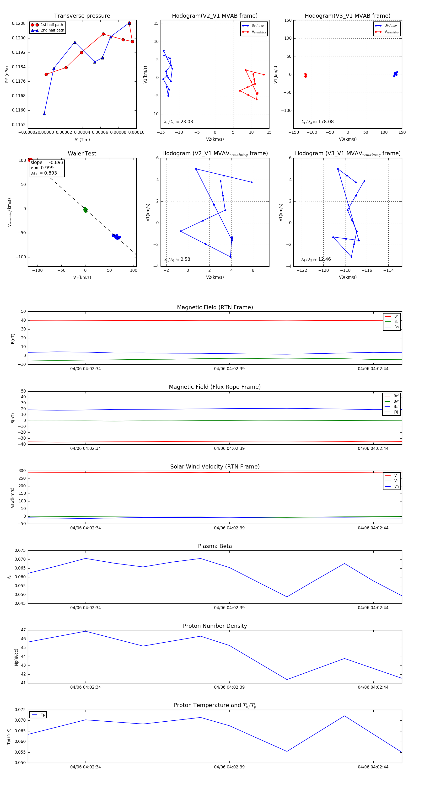
Flux Rope in 2024

Flux Rope Event 2024-04-06 04:02:32 ~ 2024-04-06 04:02:45 (14 seconds)


plot