HOME   LIST
‹–   –›

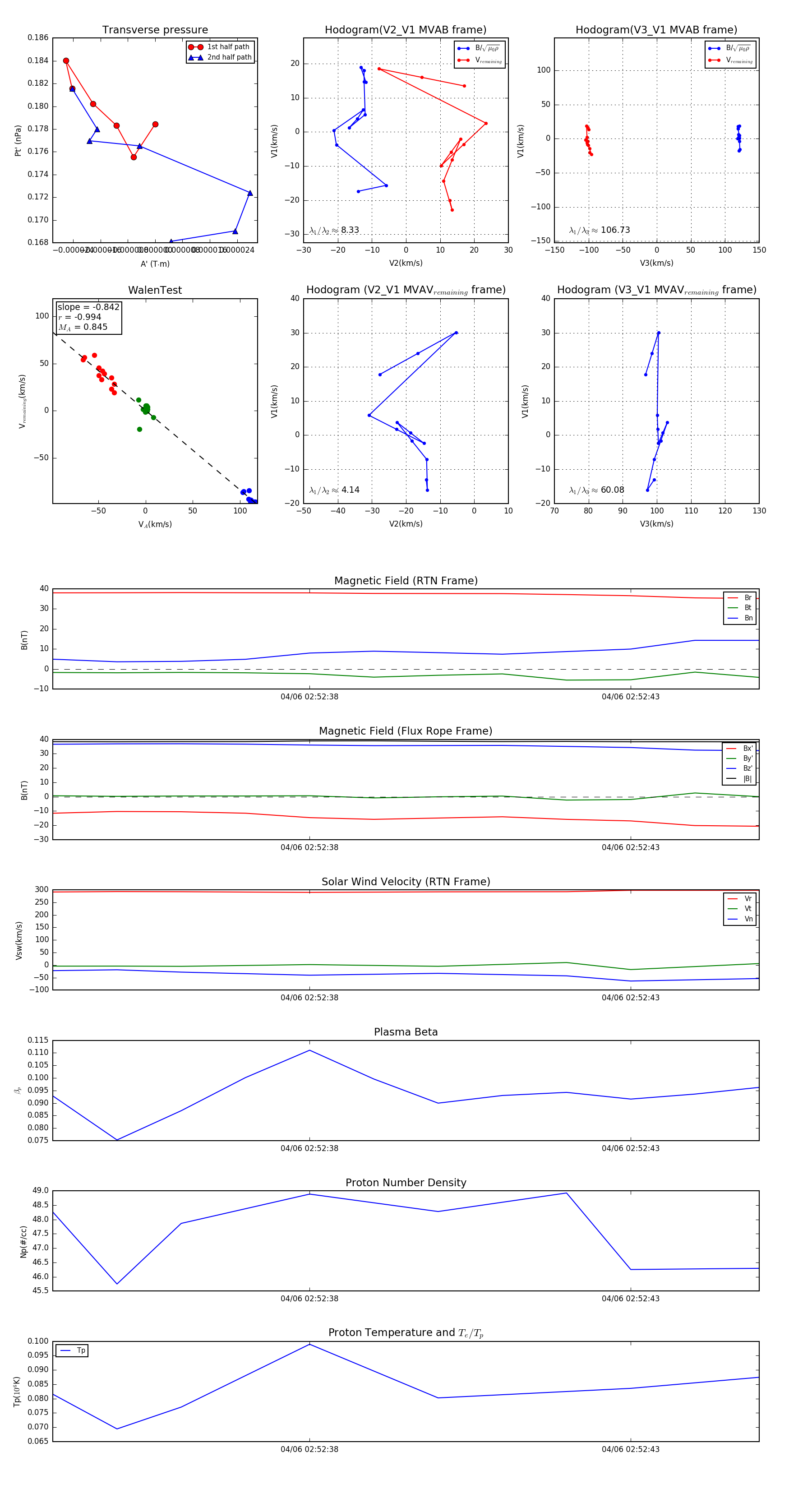
Flux Rope in 2024

Flux Rope Event 2024-04-06 02:52:34 ~ 2024-04-06 02:52:45 (12 seconds)


plot