HOME   LIST
‹–   –›

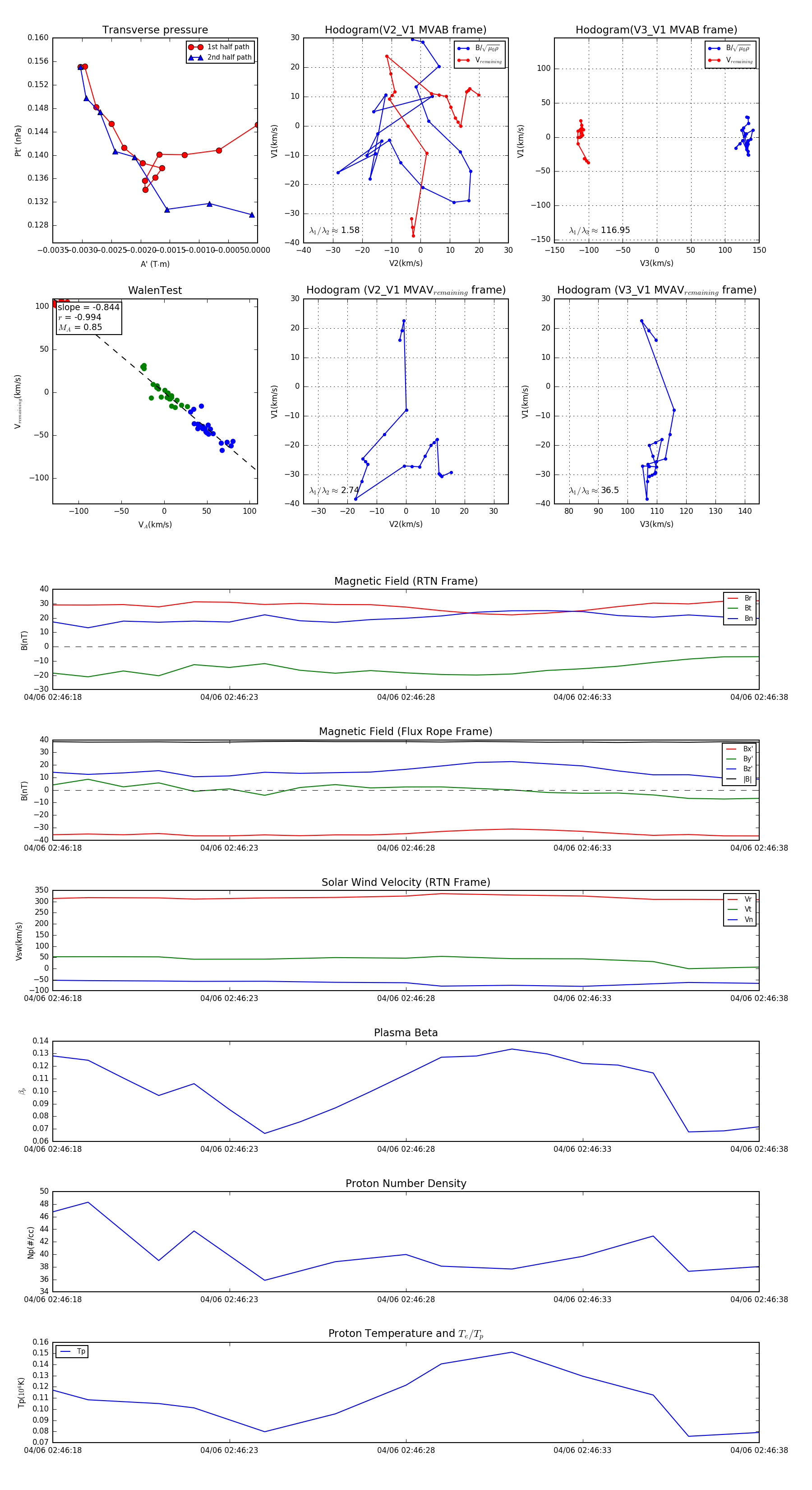
Flux Rope in 2024

Flux Rope Event 2024-04-06 02:46:18 ~ 2024-04-06 02:46:38 (21 seconds)


plot