HOME   LIST
‹–   –›

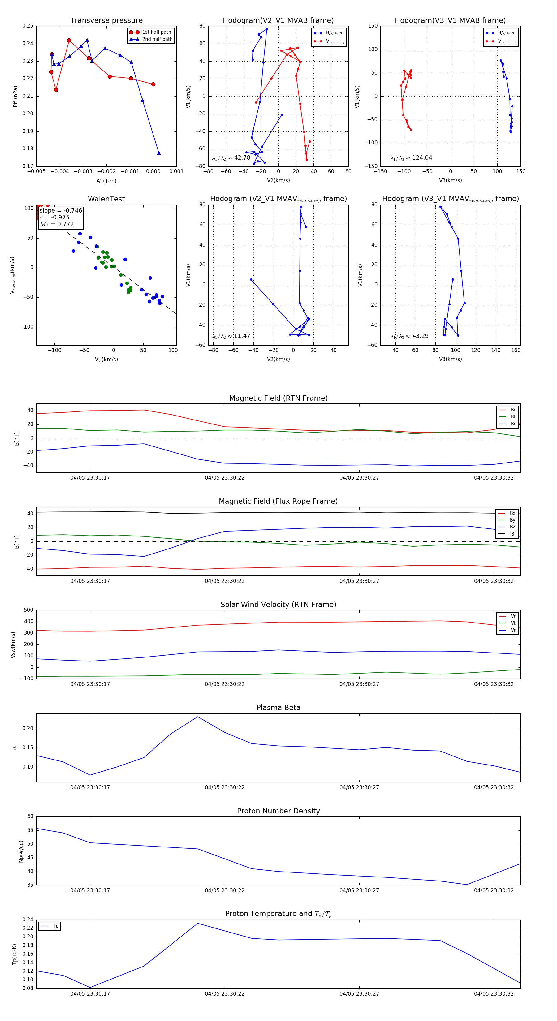
Flux Rope in 2024

Flux Rope Event 2024-04-05 23:30:15 ~ 2024-04-05 23:30:33 (19 seconds)


plot