HOME   LIST
‹–   –›

Flux Rope in 2024

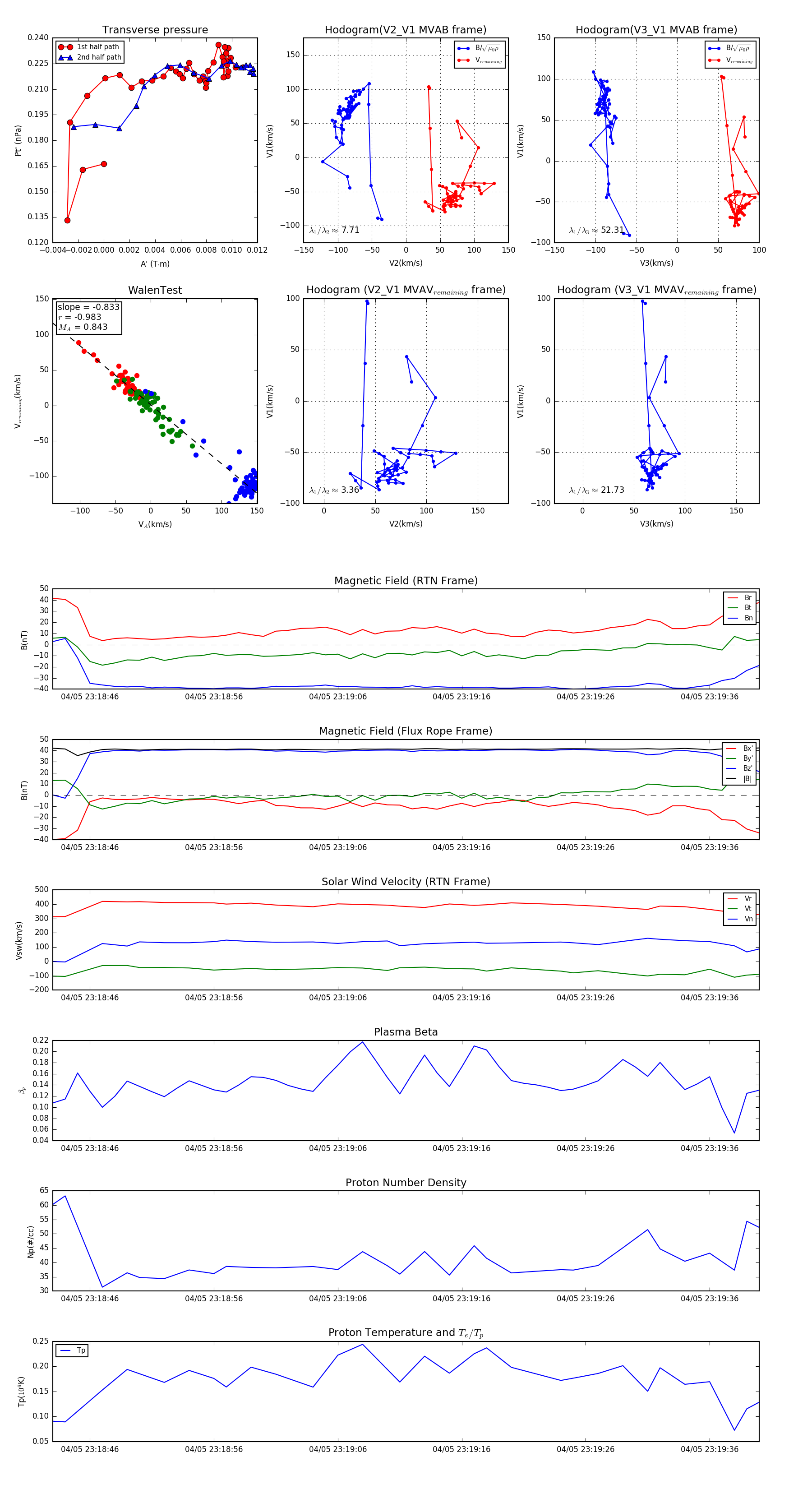
Flux Rope Event 2024-04-05 23:18:43 ~ 2024-04-05 23:19:40 (58 seconds)


plot