HOME   LIST
‹–   –›

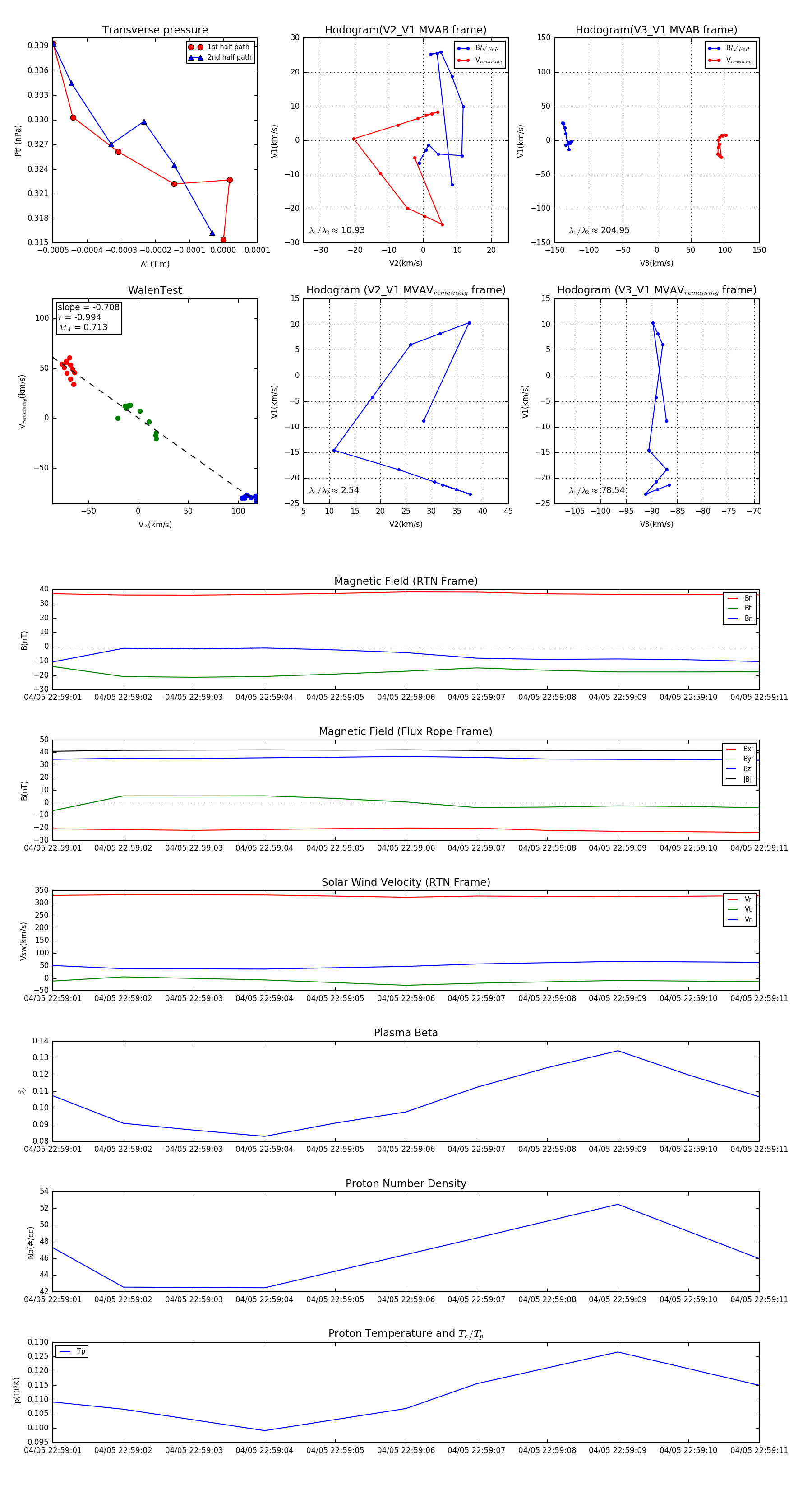
Flux Rope in 2024

Flux Rope Event 2024-04-05 22:59:01 ~ 2024-04-05 22:59:11 (11 seconds)


plot