HOME   LIST
‹–   –›

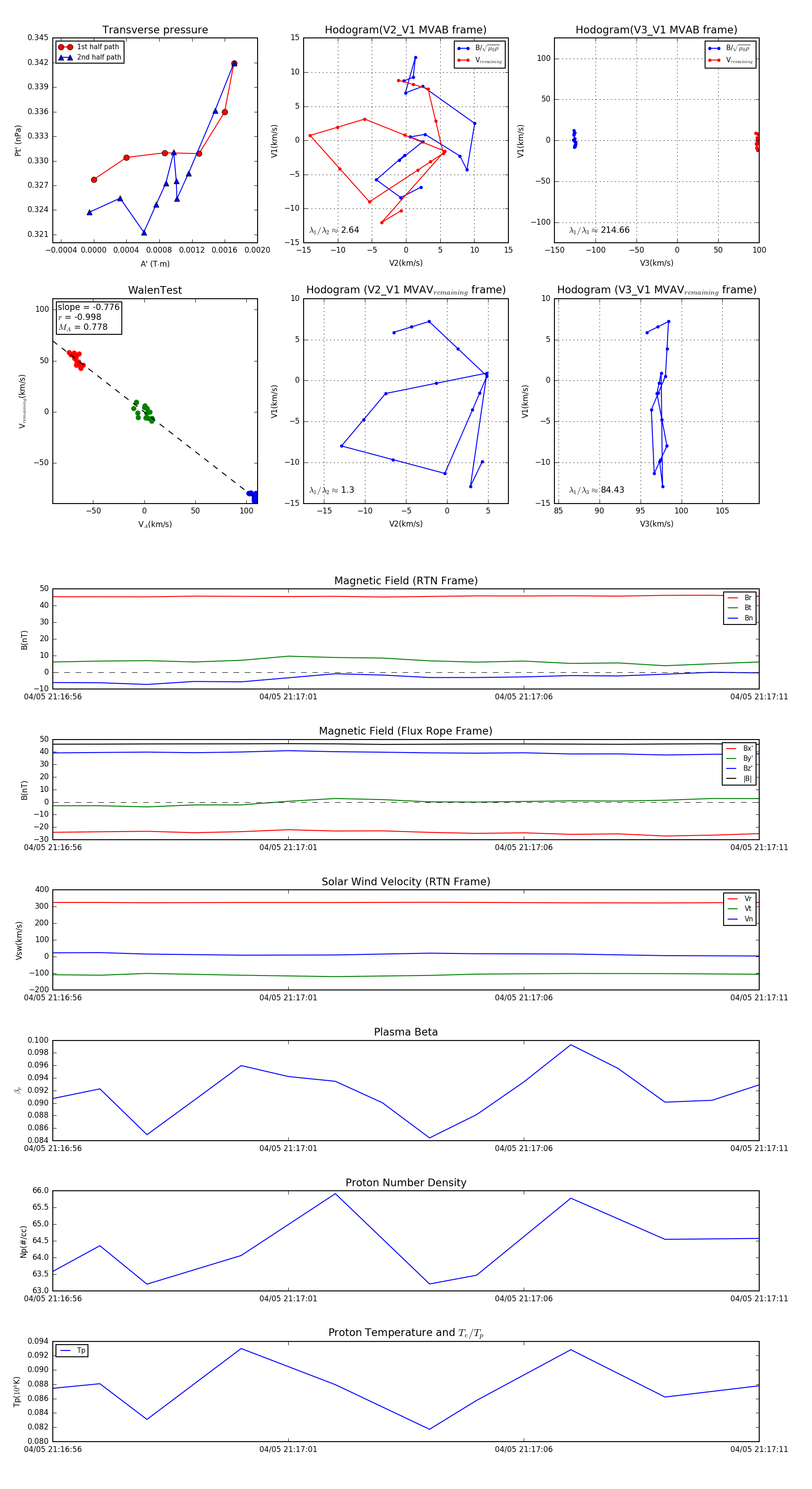
Flux Rope in 2024

Flux Rope Event 2024-04-05 21:16:56 ~ 2024-04-05 21:17:11 (16 seconds)


plot