HOME   LIST
‹–   –›

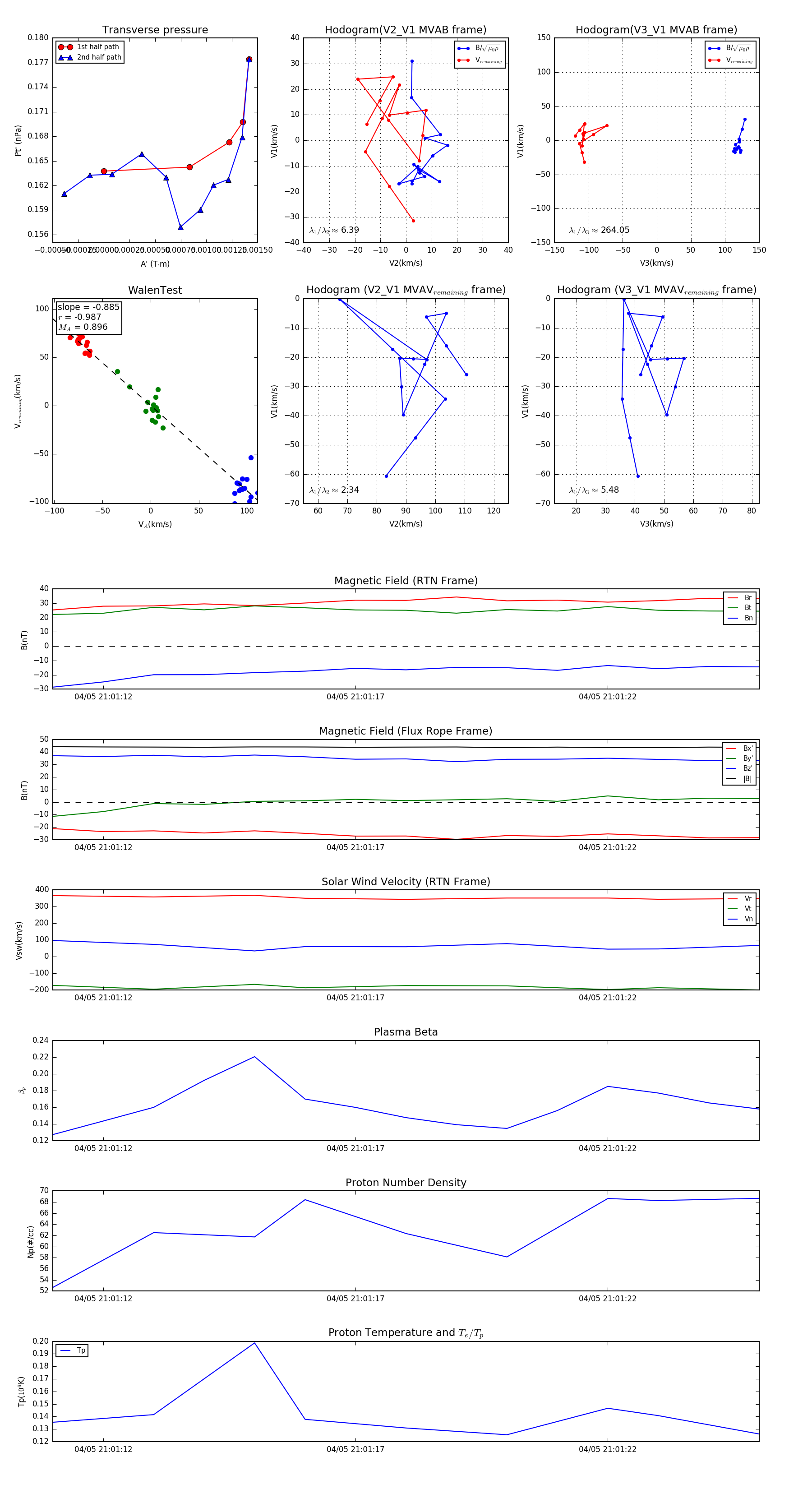
Flux Rope in 2024

Flux Rope Event 2024-04-05 21:01:11 ~ 2024-04-05 21:01:25 (15 seconds)


plot