HOME   LIST
‹–   –›

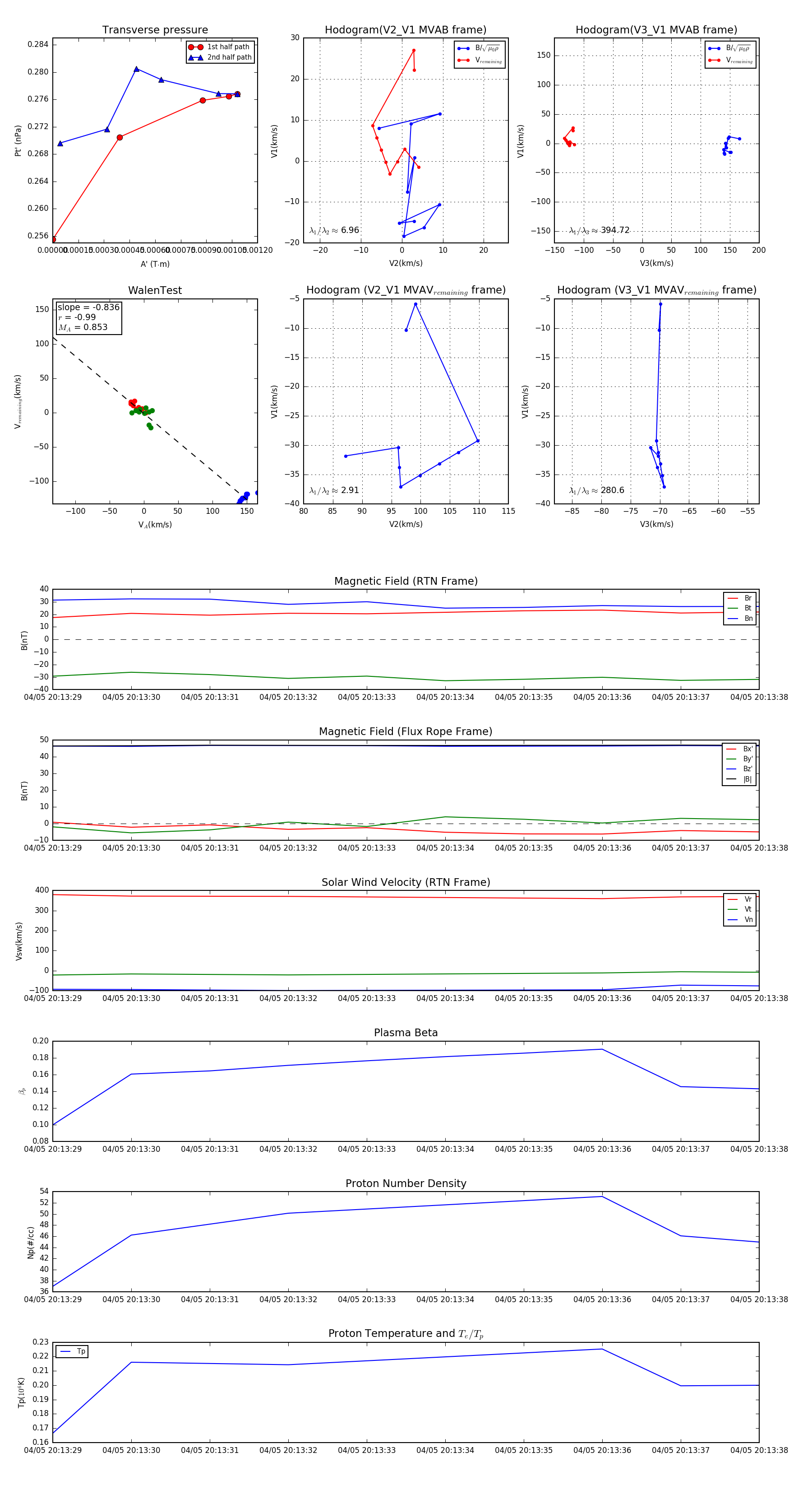
Flux Rope in 2024

Flux Rope Event 2024-04-05 20:13:29 ~ 2024-04-05 20:13:38 (10 seconds)


plot