HOME   LIST
‹–   –›

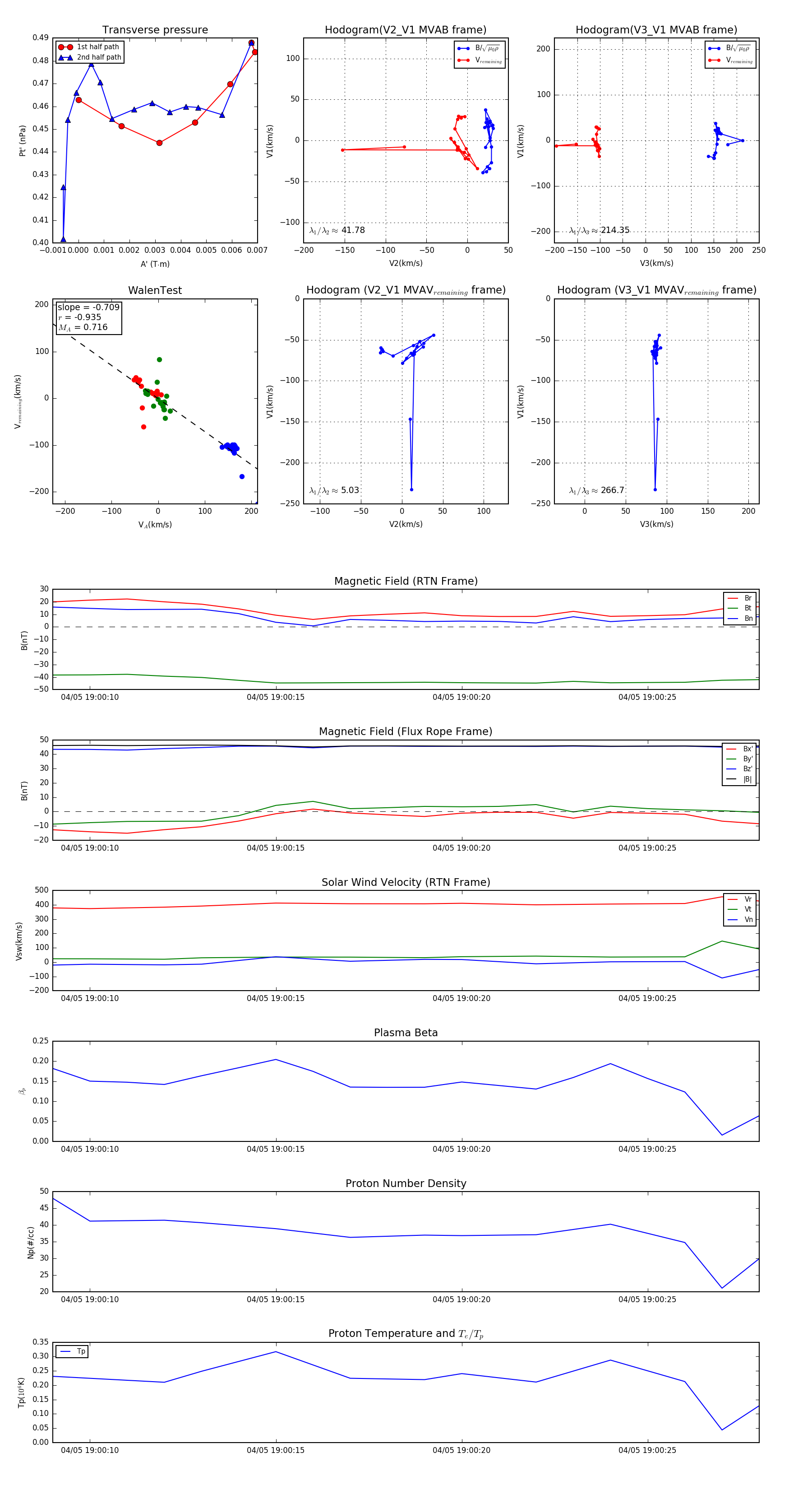
Flux Rope in 2024

Flux Rope Event 2024-04-05 19:00:09 ~ 2024-04-05 19:00:28 (20 seconds)


plot