HOME   LIST
‹–   –›

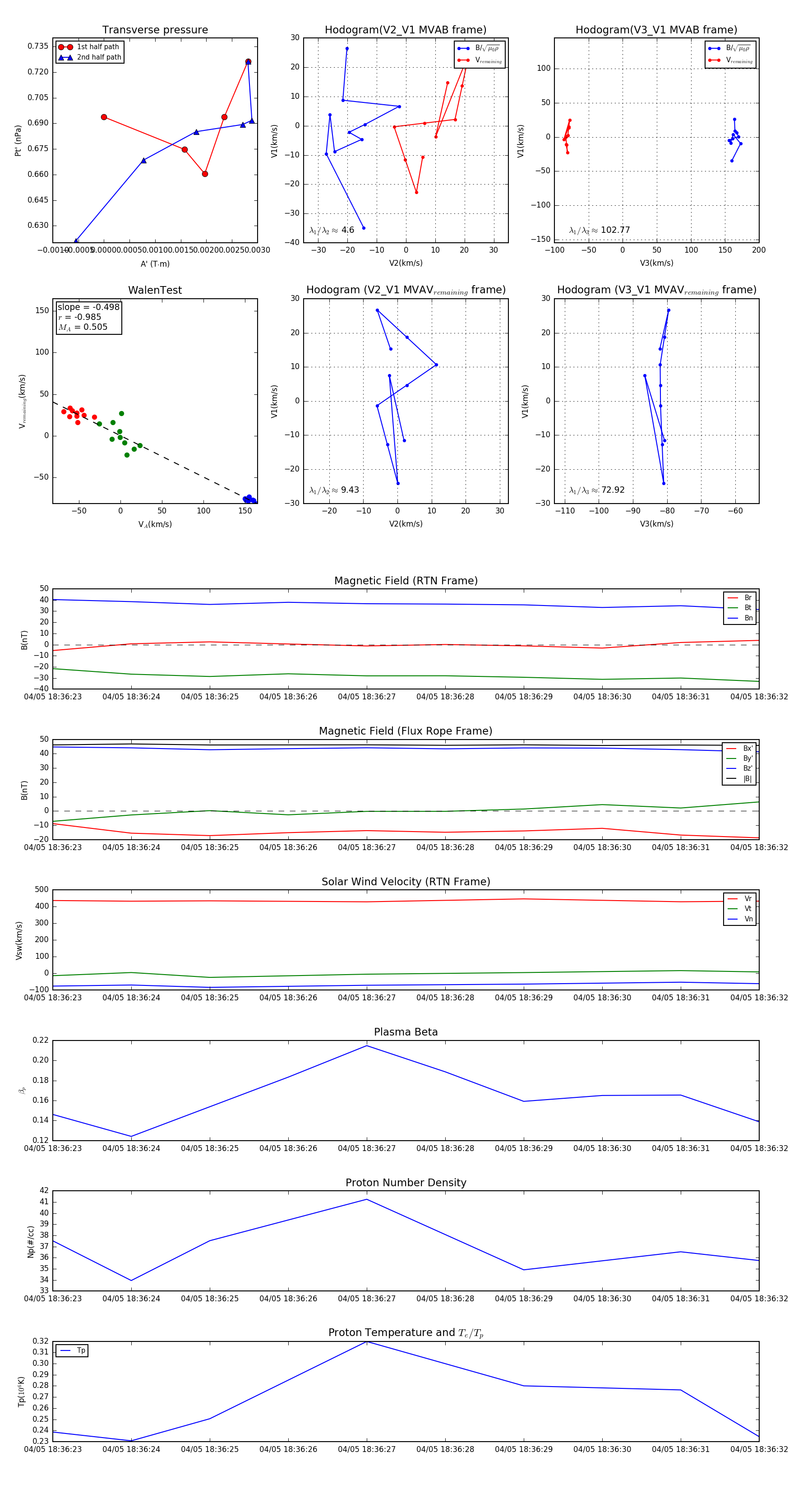
Flux Rope in 2024

Flux Rope Event 2024-04-05 18:36:23 ~ 2024-04-05 18:36:32 (10 seconds)


plot