HOME   LIST
‹–   –›

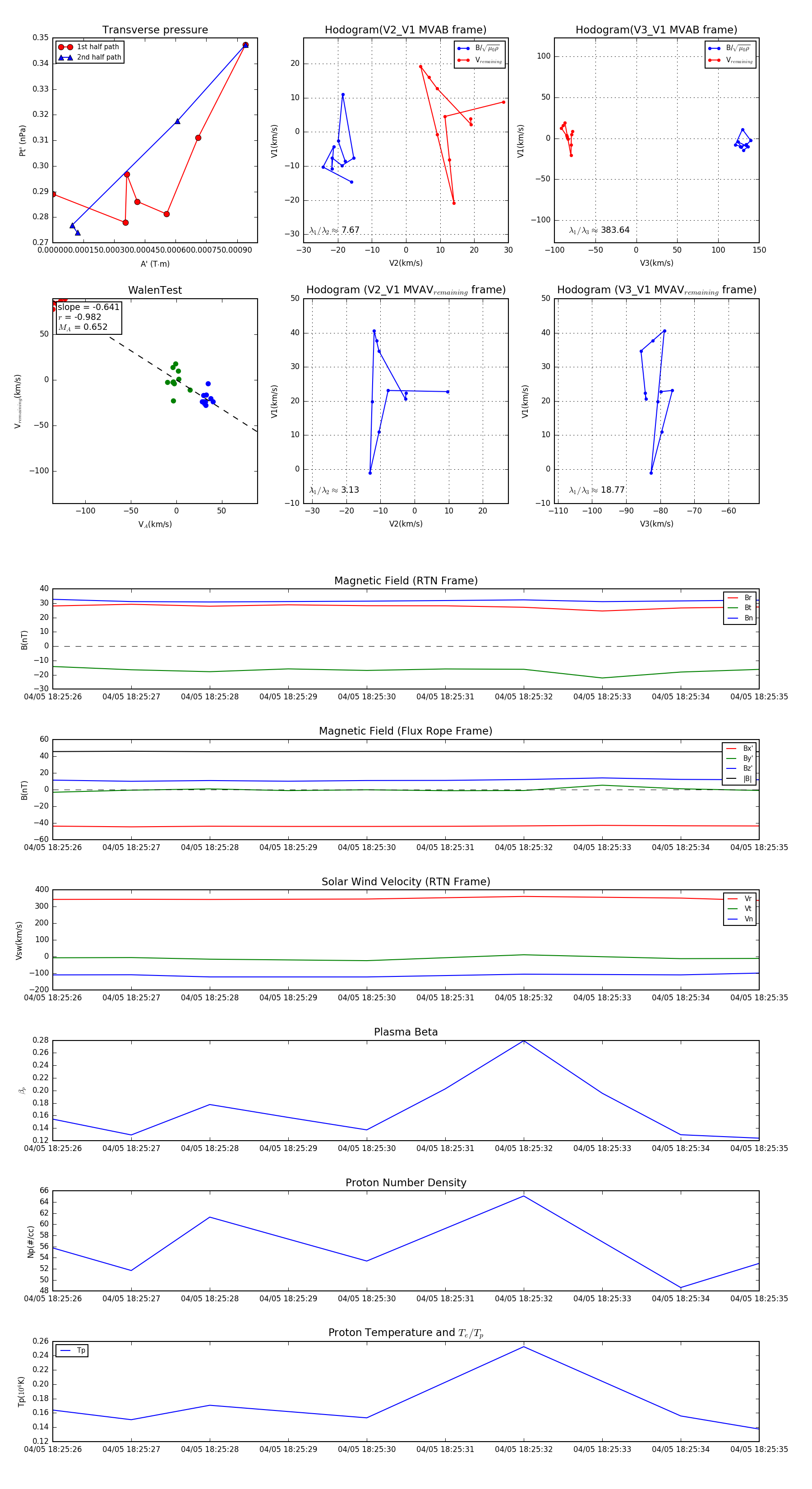
Flux Rope in 2024

Flux Rope Event 2024-04-05 18:25:26 ~ 2024-04-05 18:25:35 (10 seconds)


plot