HOME   LIST
‹–   –›

Flux Rope in 2024

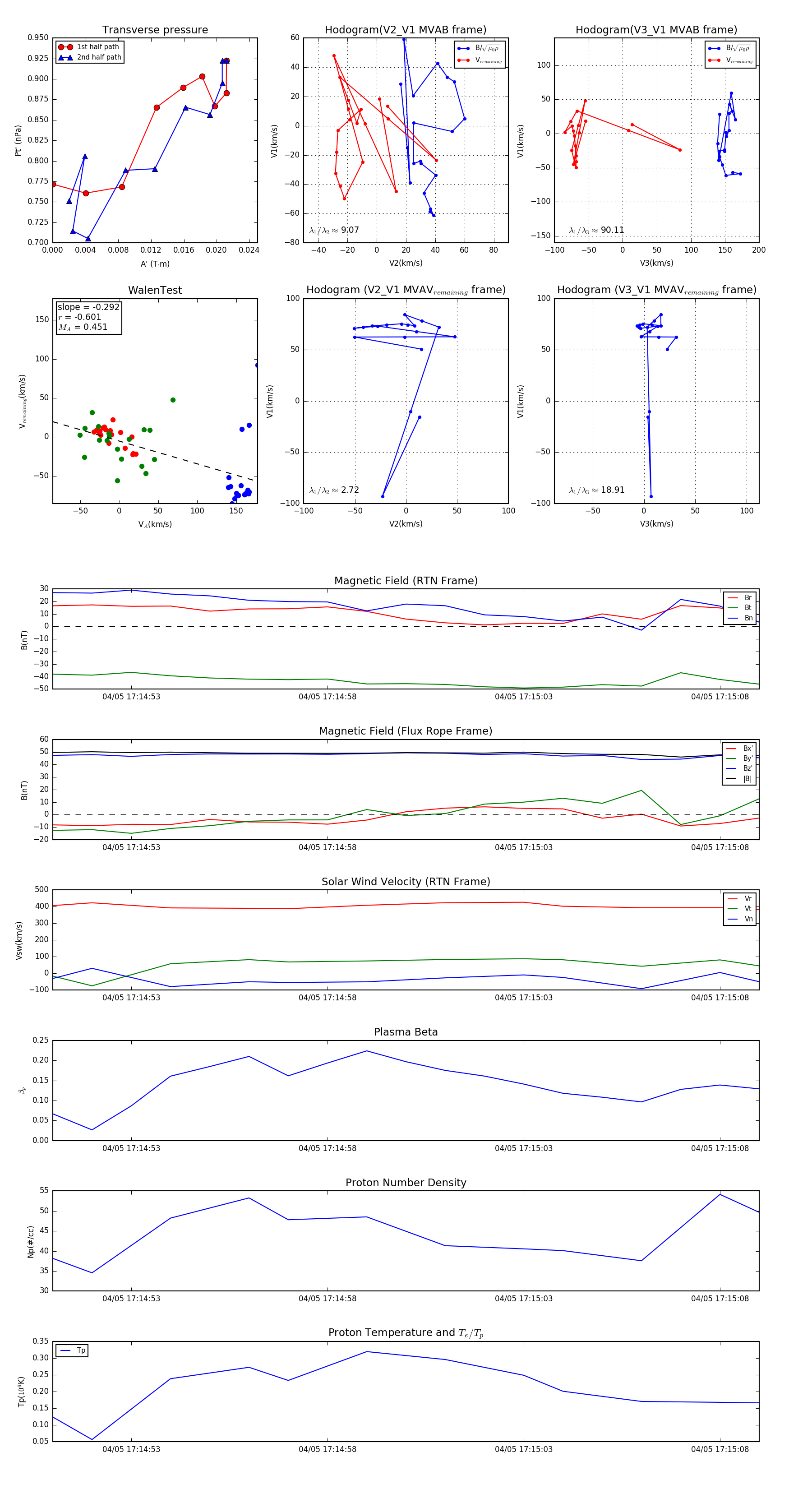
Flux Rope Event 2024-04-05 17:14:51 ~ 2024-04-05 17:15:09 (19 seconds)


plot