HOME   LIST
‹–   –›

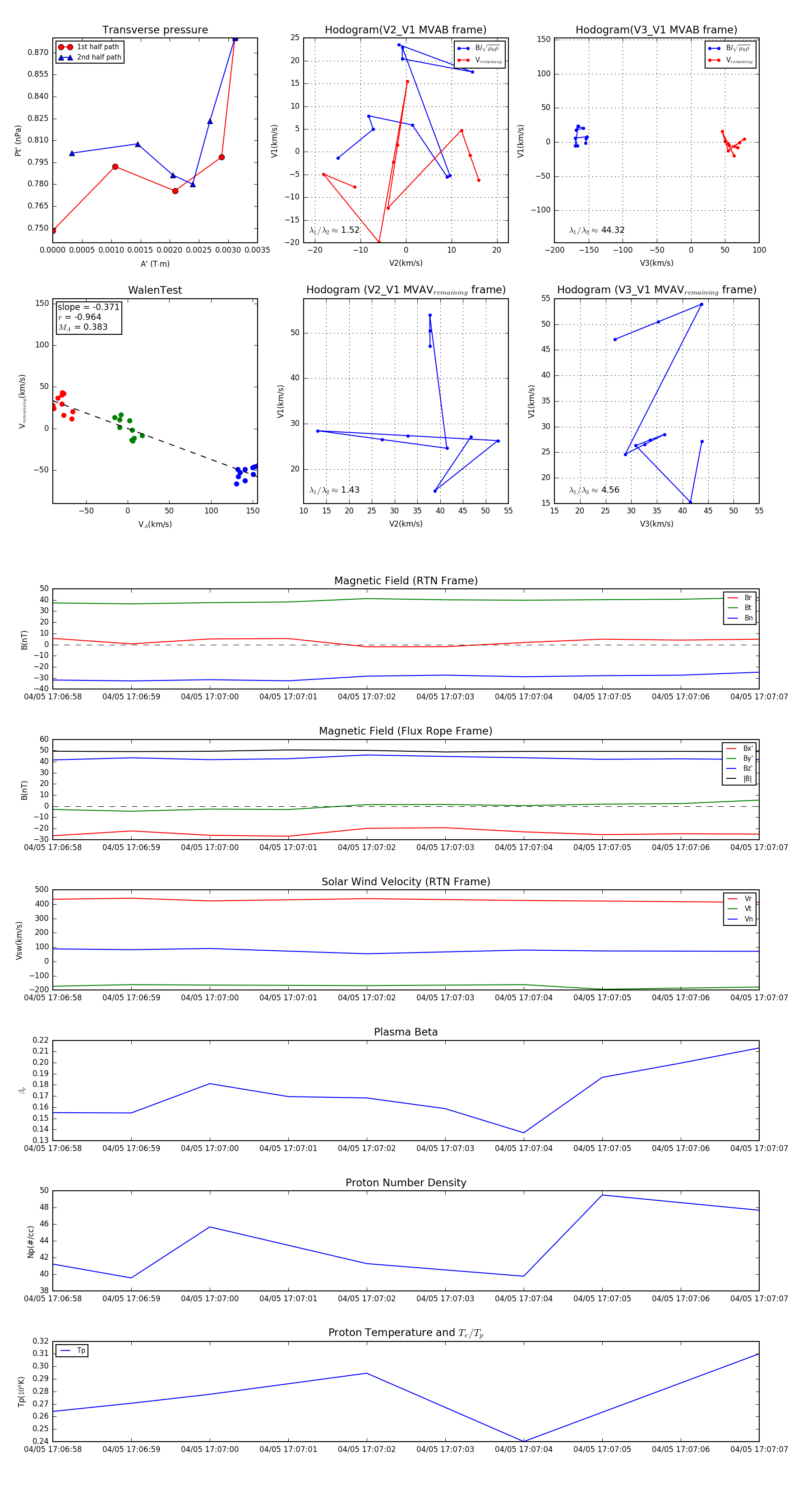
Flux Rope in 2024

Flux Rope Event 2024-04-05 17:06:58 ~ 2024-04-05 17:07:07 (10 seconds)


plot