HOME   LIST
‹–   –›

Flux Rope in 2024

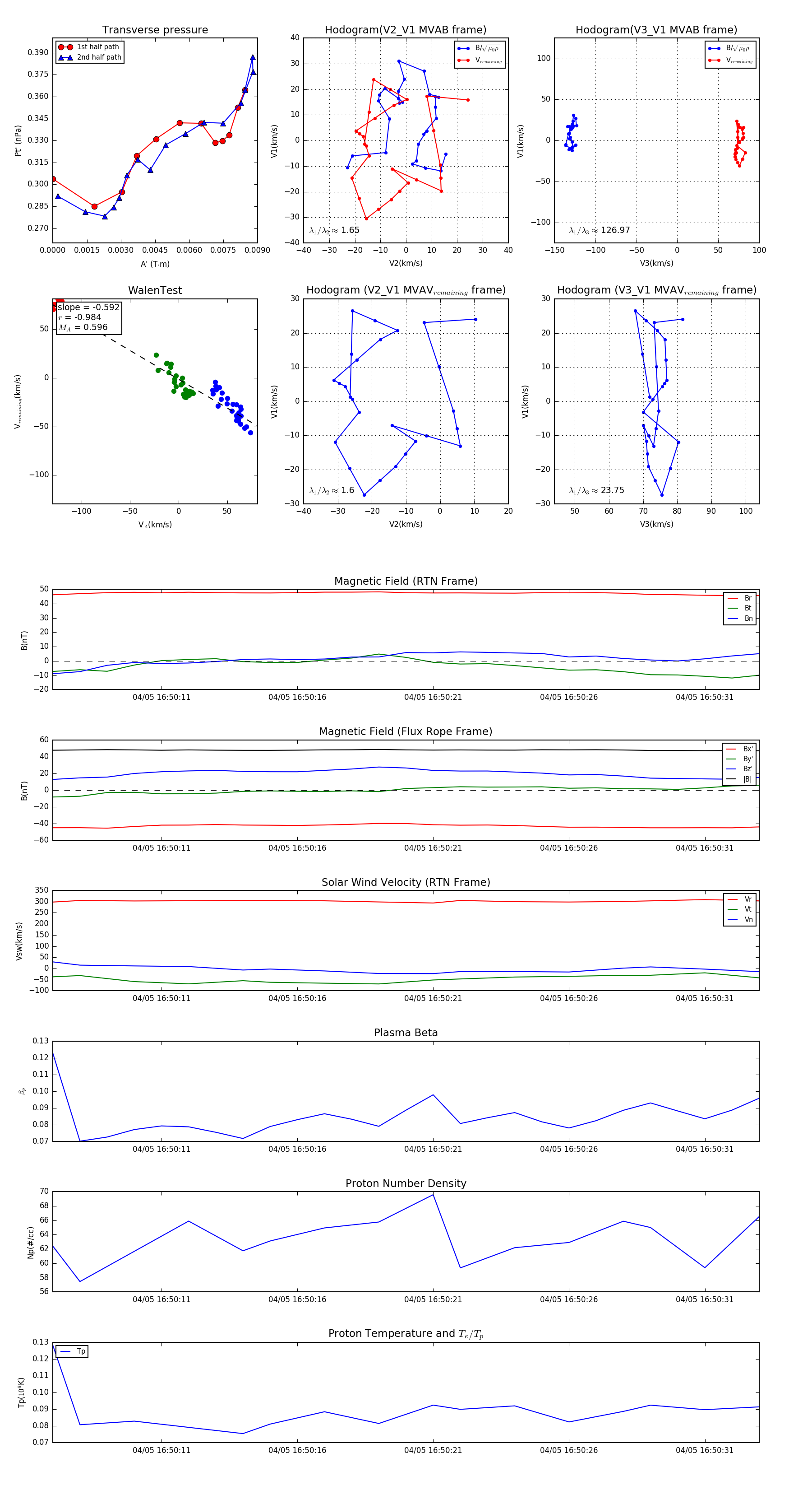
Flux Rope Event 2024-04-05 16:50:07 ~ 2024-04-05 16:50:33 (27 seconds)


plot