HOME   LIST
‹–   –›

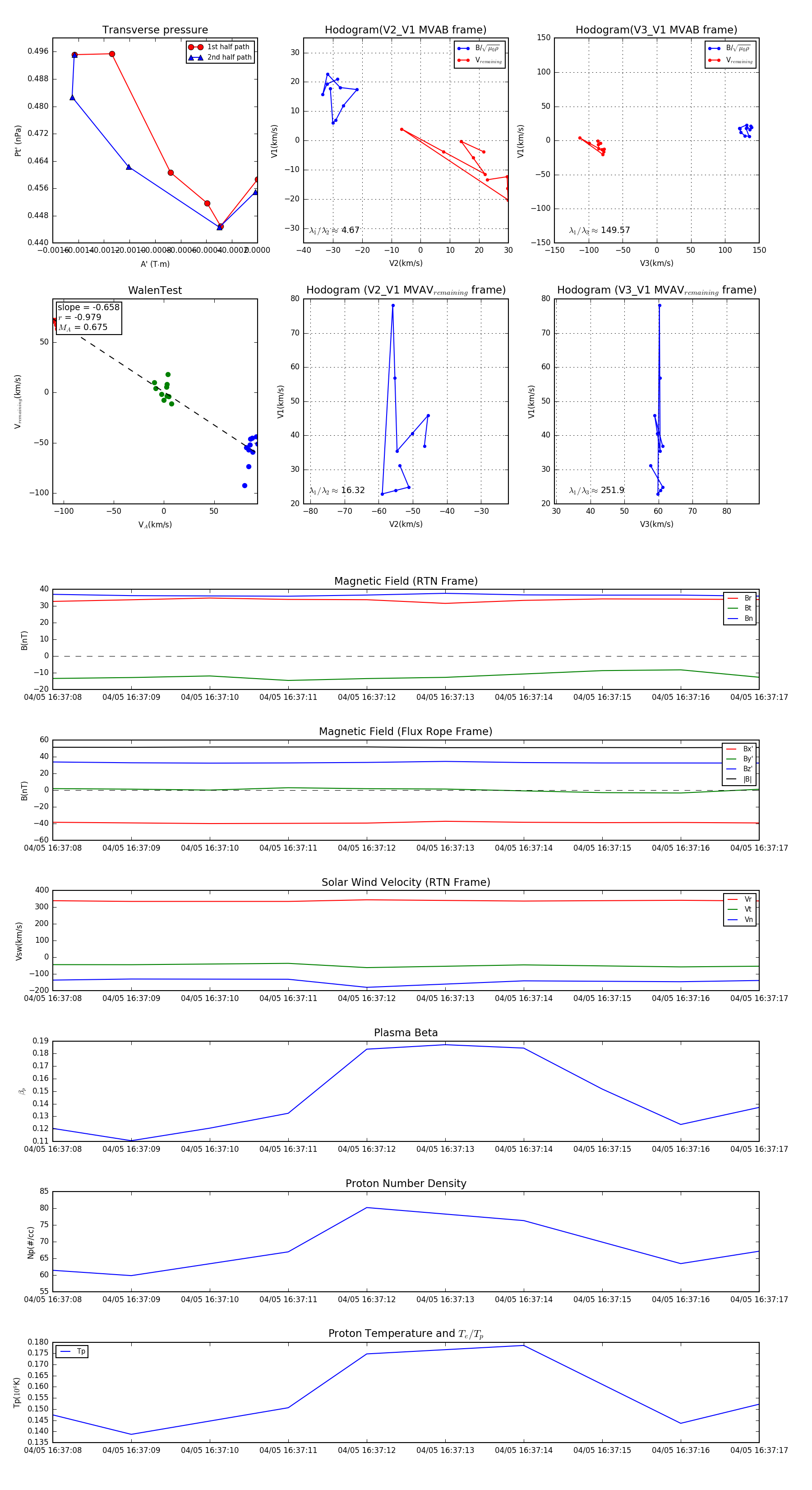
Flux Rope in 2024

Flux Rope Event 2024-04-05 16:37:08 ~ 2024-04-05 16:37:17 (10 seconds)


plot