HOME   LIST
‹–   –›

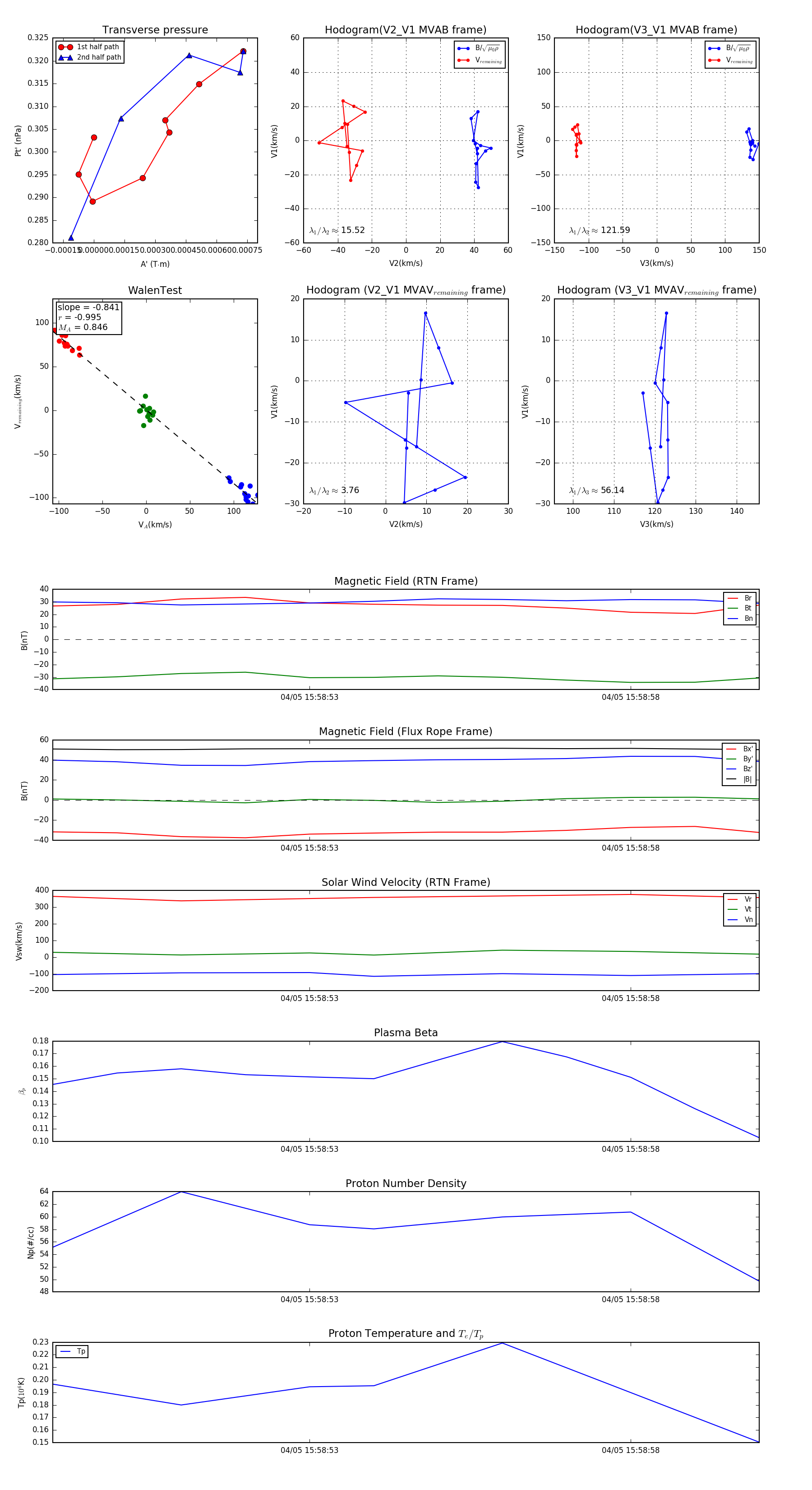
Flux Rope in 2024

Flux Rope Event 2024-04-05 15:58:49 ~ 2024-04-05 15:59:00 (12 seconds)


plot