HOME   LIST
‹–   –›

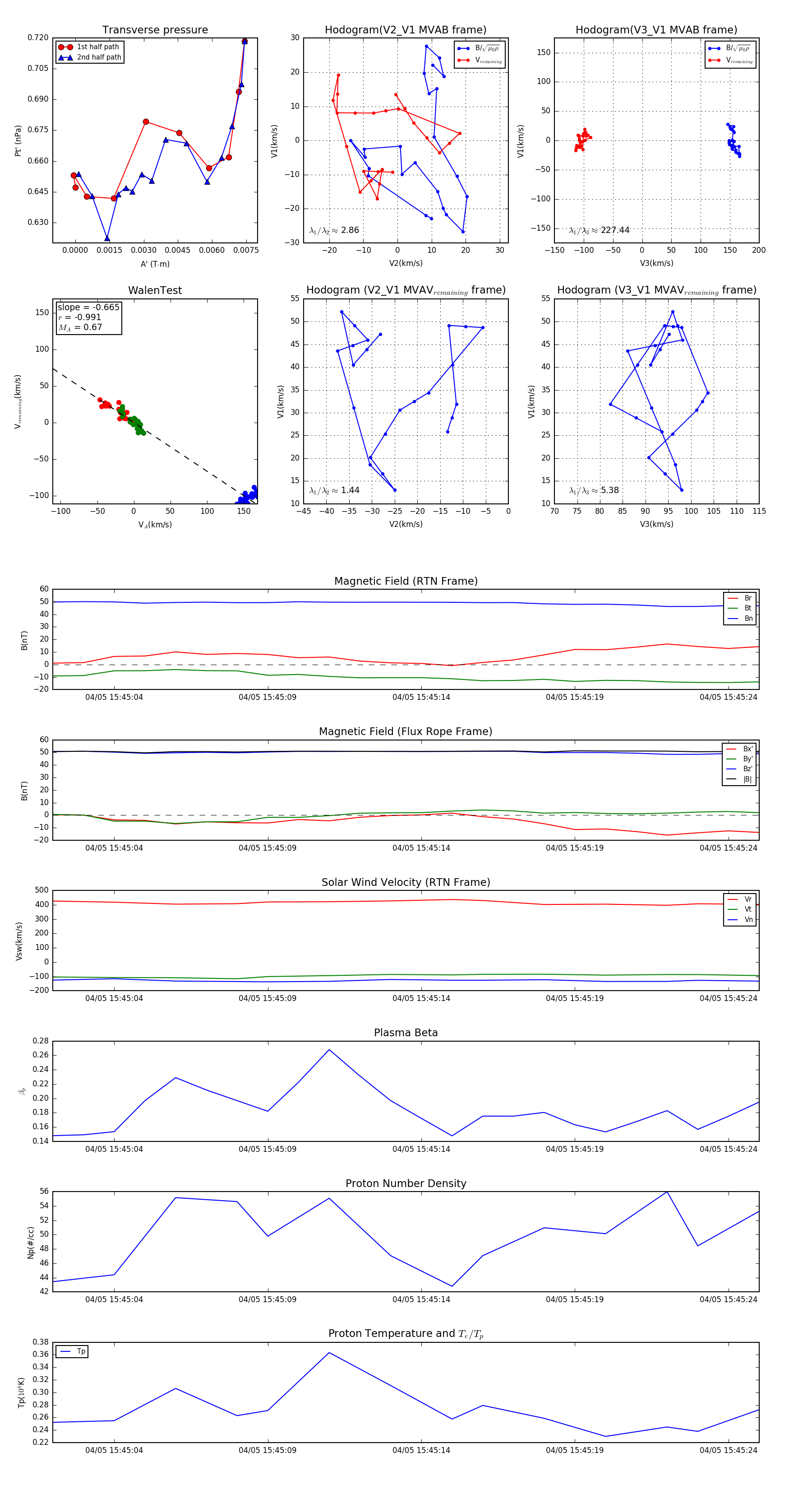
Flux Rope in 2024

Flux Rope Event 2024-04-05 15:45:02 ~ 2024-04-05 15:45:25 (24 seconds)


plot