HOME   LIST
‹–   –›

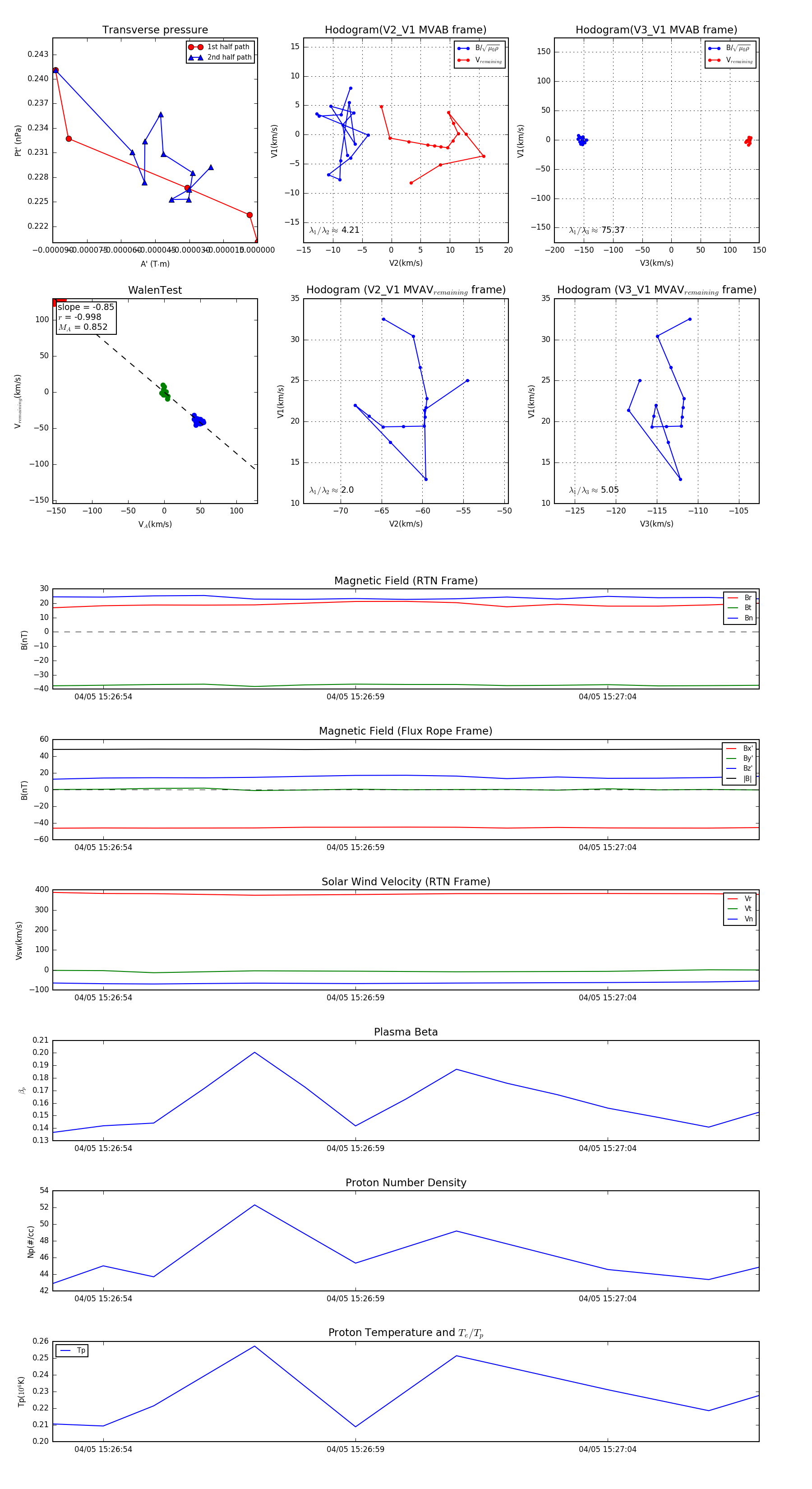
Flux Rope in 2024

Flux Rope Event 2024-04-05 15:26:53 ~ 2024-04-05 15:27:07 (15 seconds)


plot