HOME   LIST
‹–   –›

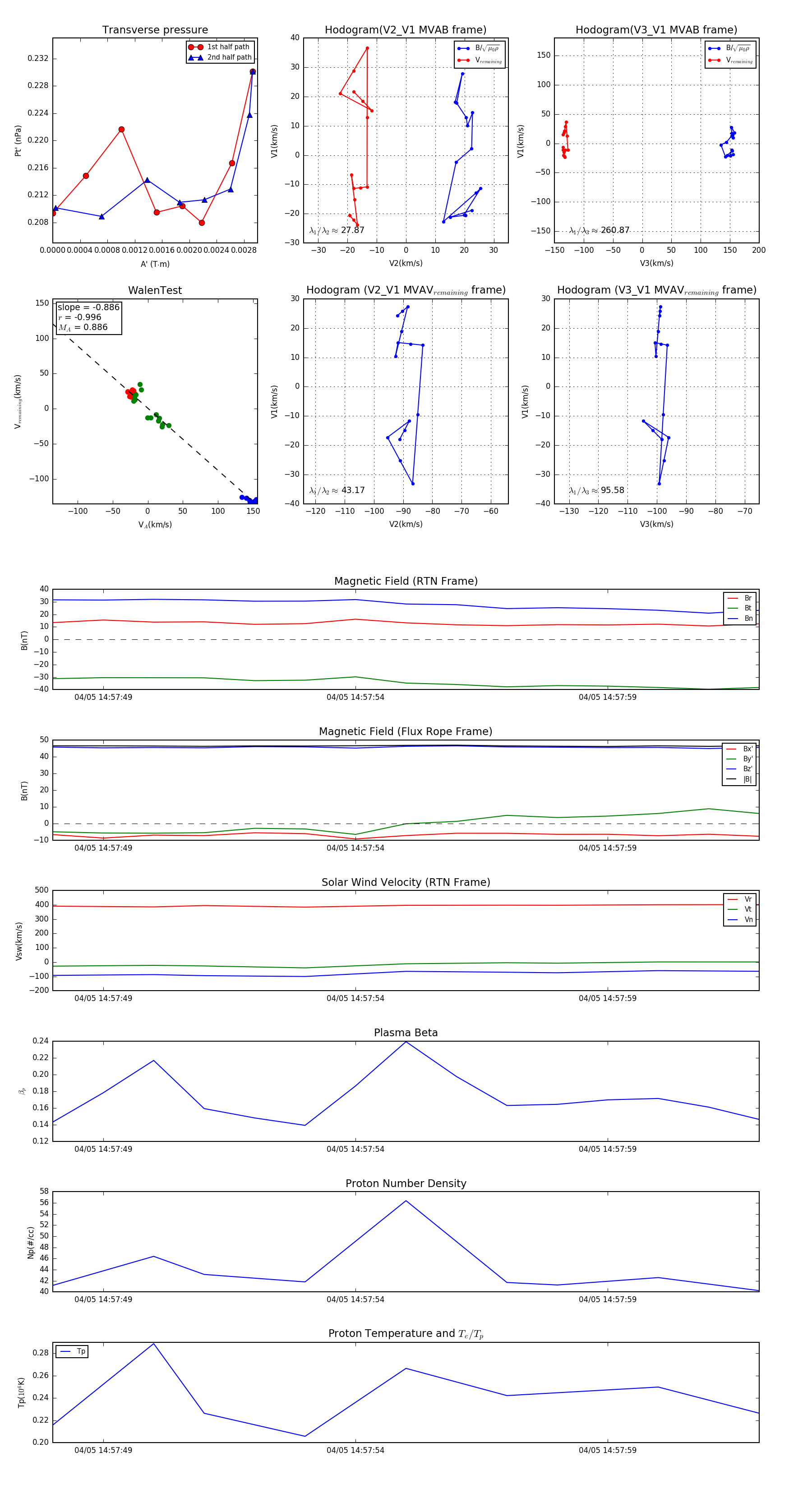
Flux Rope in 2024

Flux Rope Event 2024-04-05 14:57:48 ~ 2024-04-05 14:58:02 (15 seconds)


plot