HOME   LIST
‹–   –›

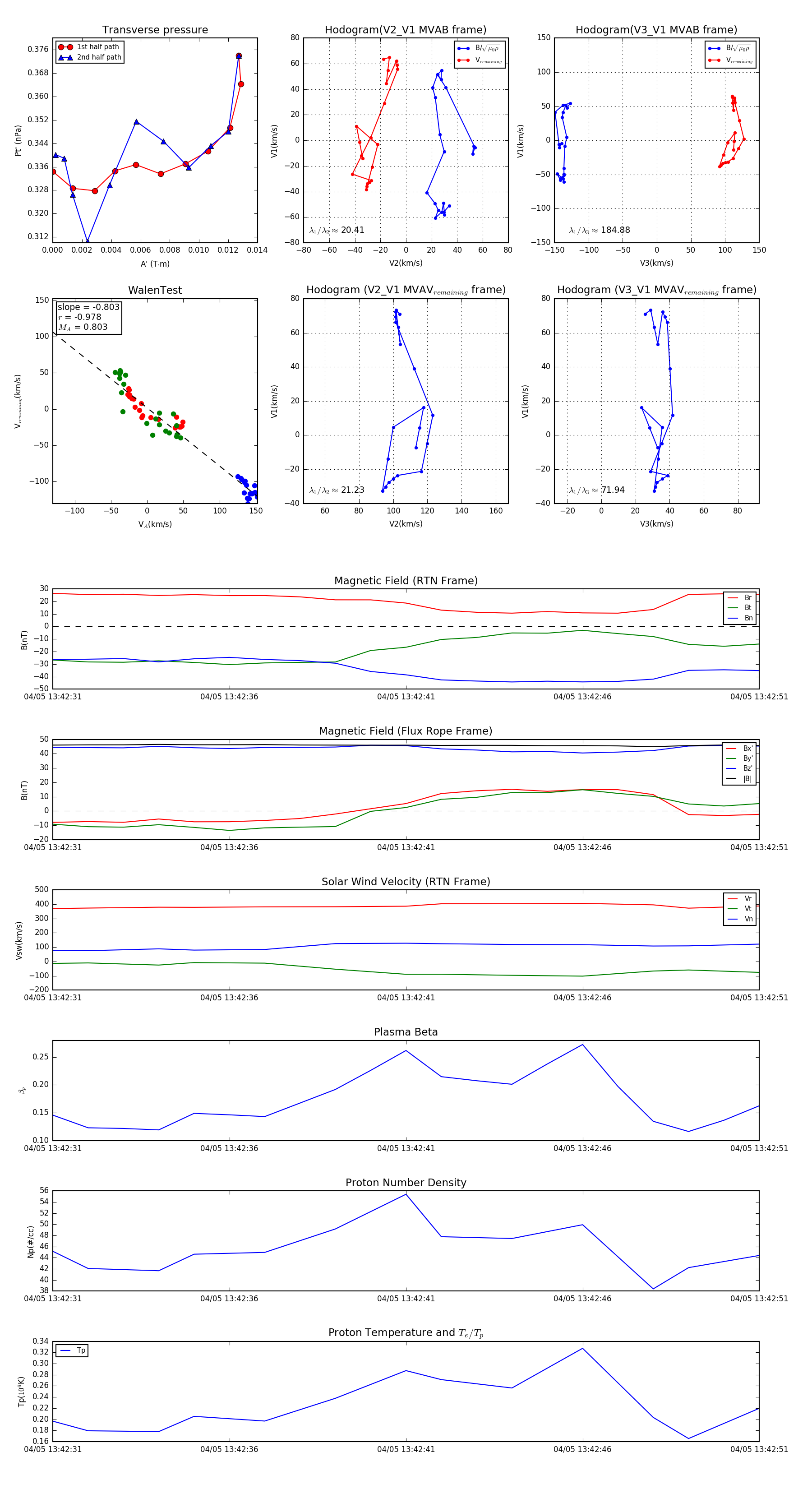
Flux Rope in 2024

Flux Rope Event 2024-04-05 13:42:31 ~ 2024-04-05 13:42:51 (21 seconds)


plot