HOME   LIST
‹–   –›

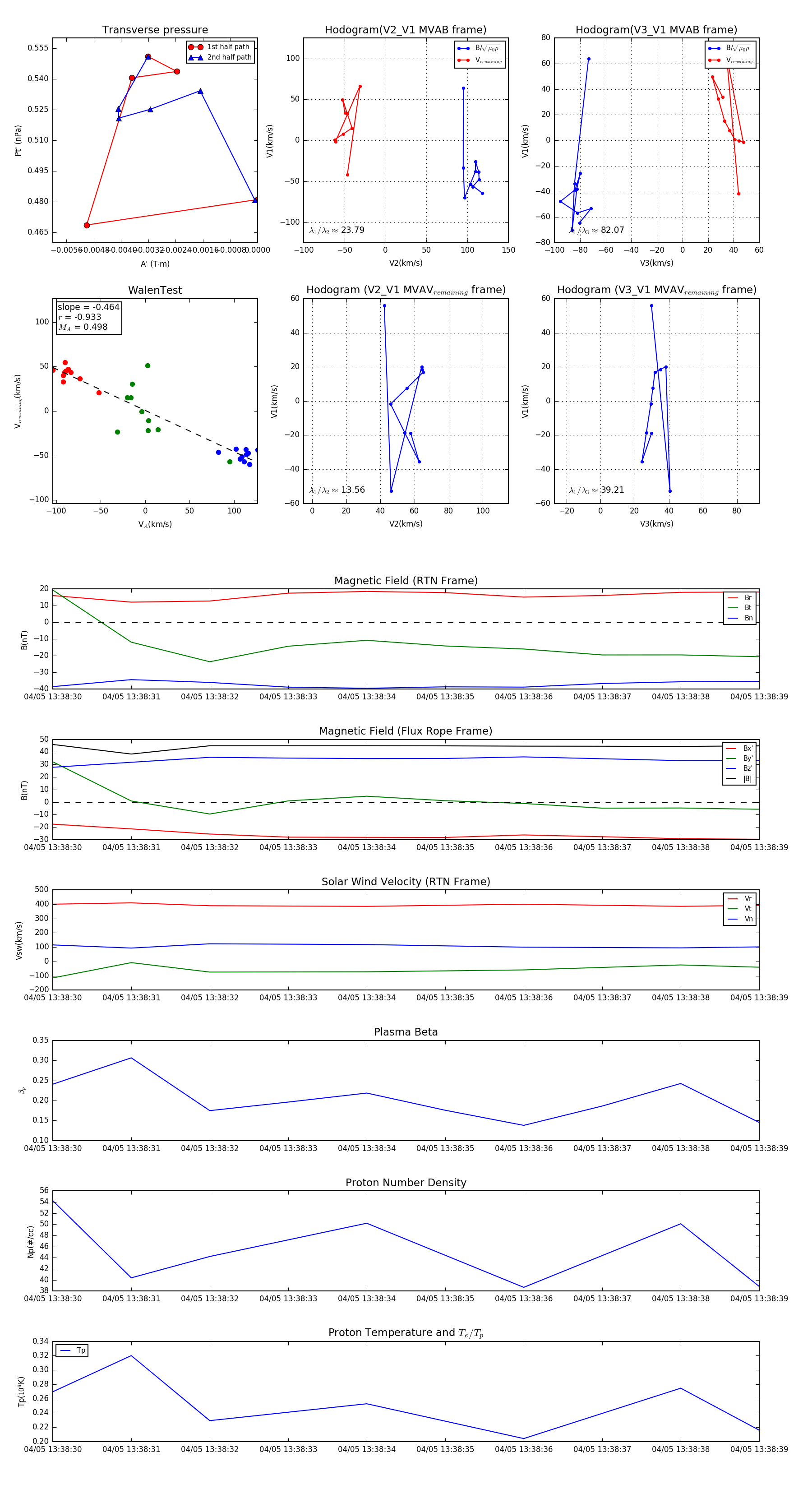
Flux Rope in 2024

Flux Rope Event 2024-04-05 13:38:30 ~ 2024-04-05 13:38:39 (10 seconds)


plot