HOME   LIST
‹–   –›

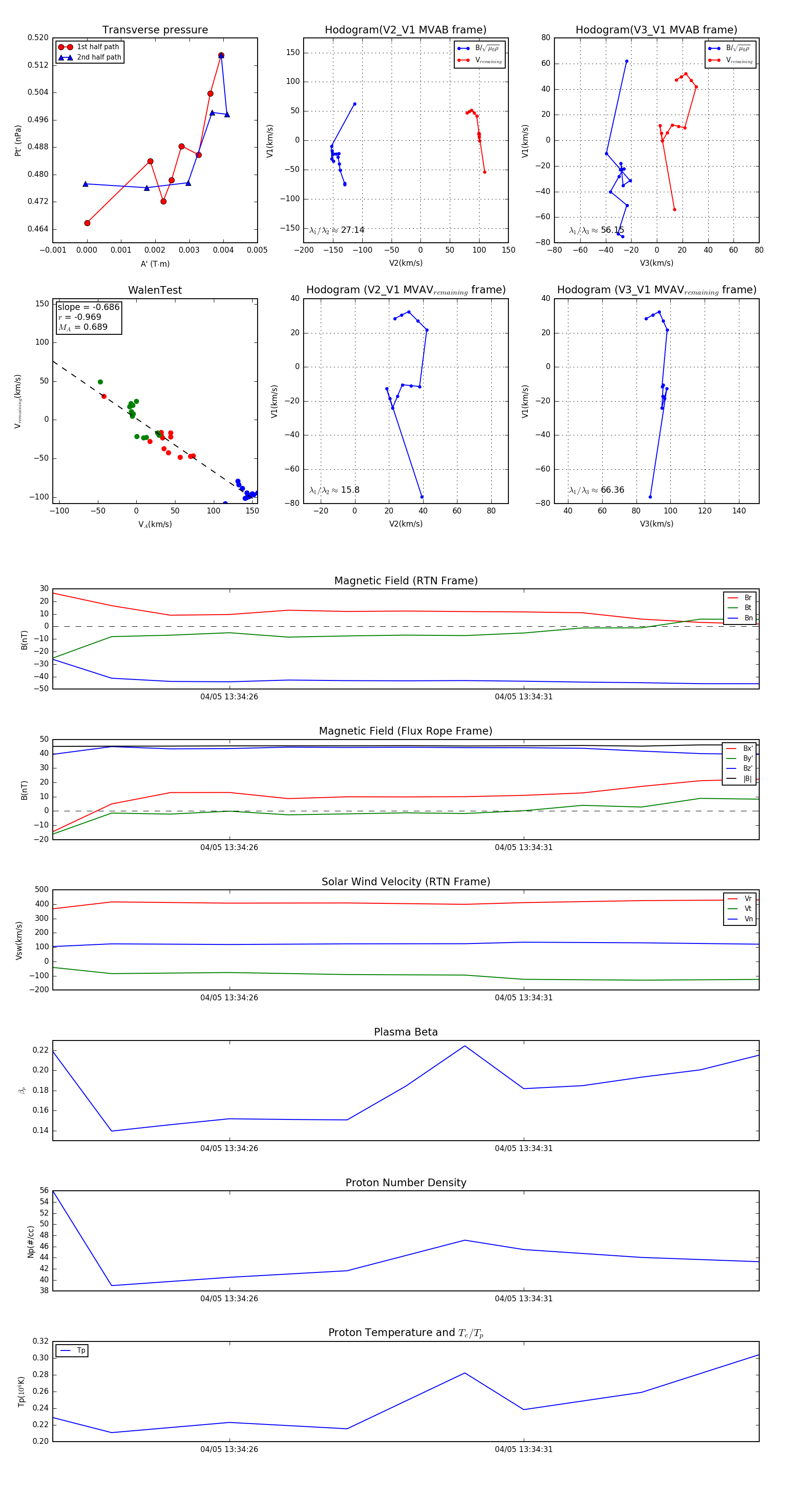
Flux Rope in 2024

Flux Rope Event 2024-04-05 13:34:23 ~ 2024-04-05 13:34:35 (13 seconds)


plot