HOME   LIST
‹–   –›

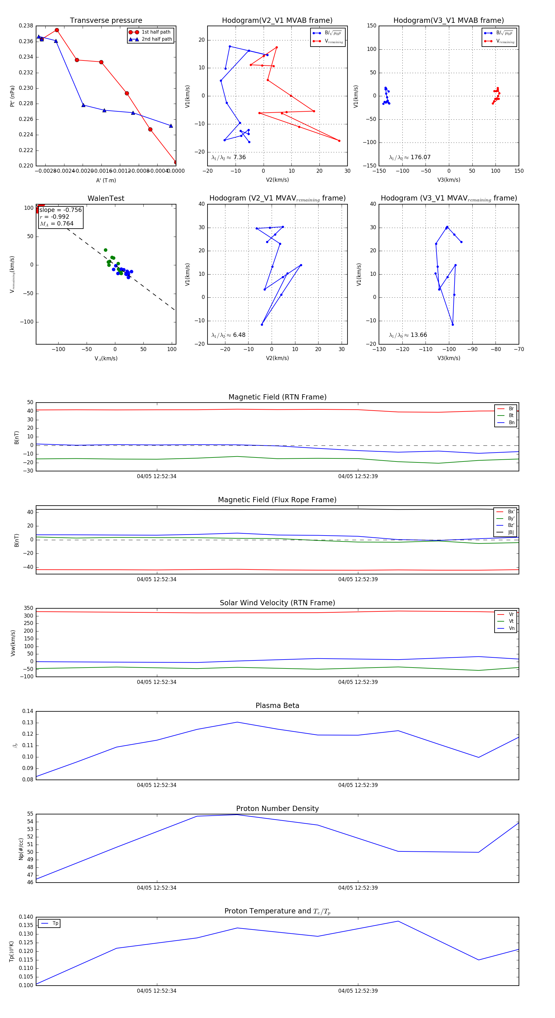
Flux Rope in 2024

Flux Rope Event 2024-04-05 12:52:31 ~ 2024-04-05 12:52:43 (13 seconds)


plot