HOME   LIST
‹–   –›

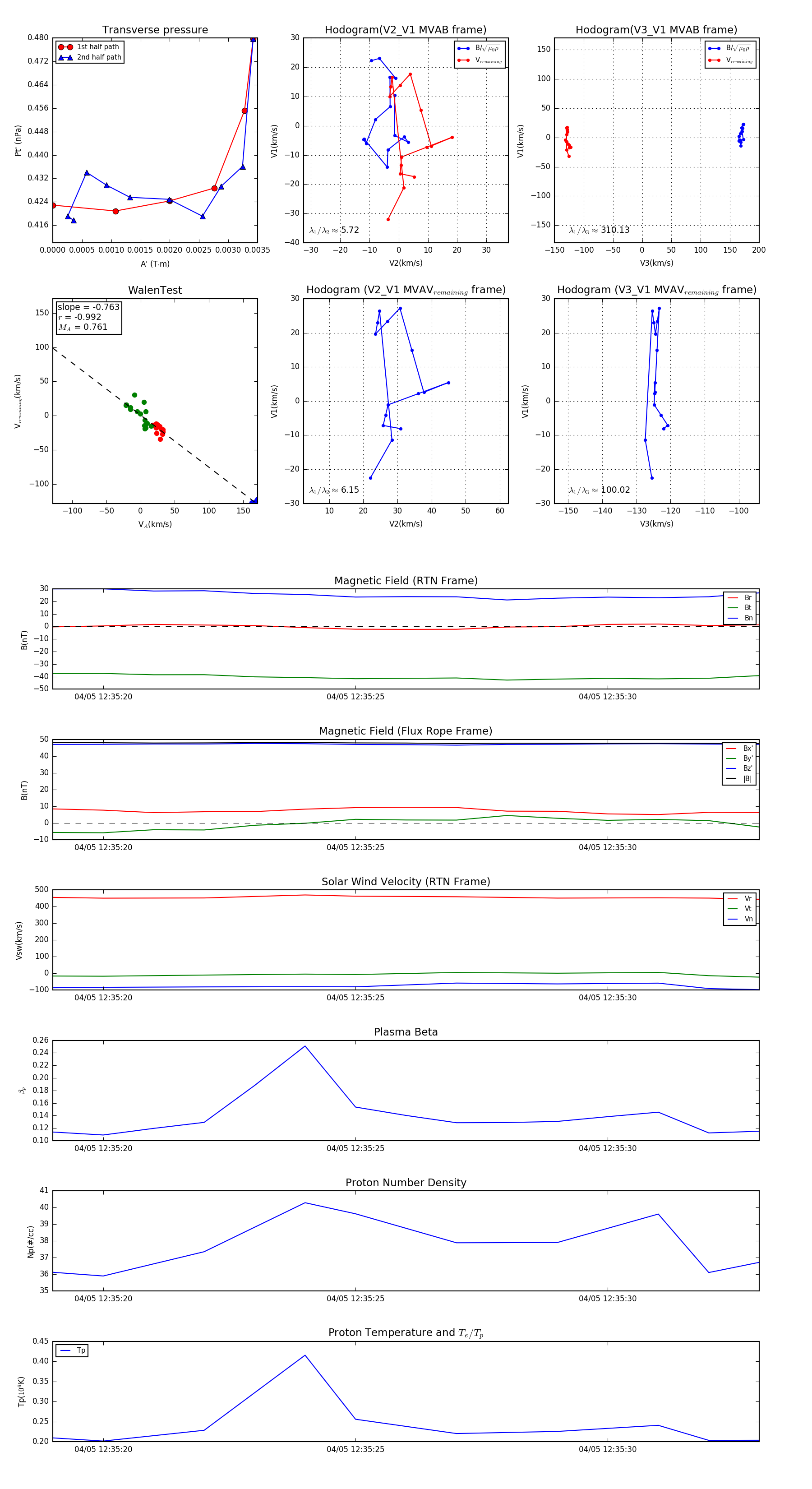
Flux Rope in 2024

Flux Rope Event 2024-04-05 12:35:19 ~ 2024-04-05 12:35:33 (15 seconds)


plot