HOME   LIST
‹–   –›

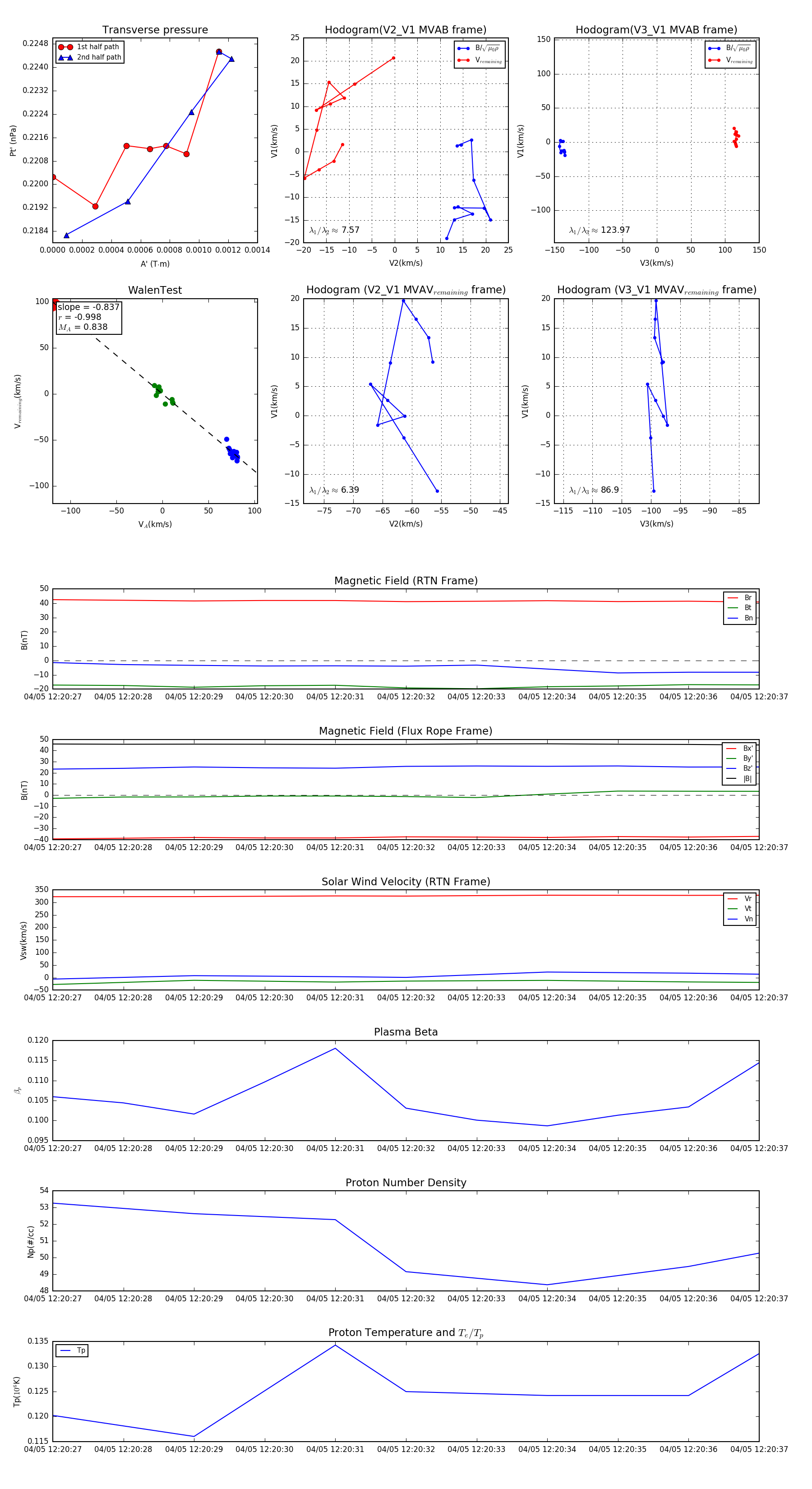
Flux Rope in 2024

Flux Rope Event 2024-04-05 12:20:27 ~ 2024-04-05 12:20:37 (11 seconds)


plot