HOME   LIST
‹–   –›

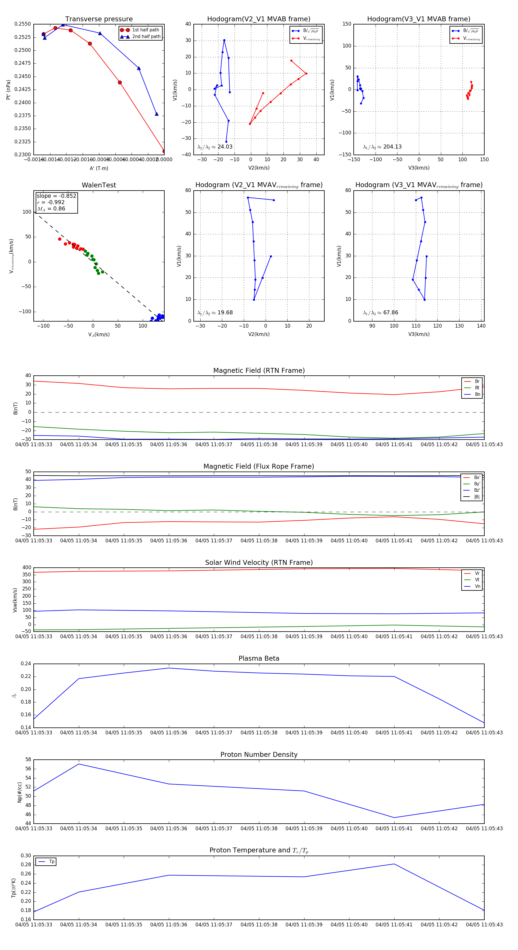
Flux Rope in 2024

Flux Rope Event 2024-04-05 11:05:33 ~ 2024-04-05 11:05:43 (11 seconds)


plot